Kann mir jemand bei dieser Schaltung helfen?

Fragen zu Schaltungen, Elektronik, Elektrik usw.

Moderator: T.Hoffmann

Antworten
Tommy
Mega-User
Mega-User
Beiträge: 121
Registriert: Di, 02.10.07, 10:22
Wohnort: Gütersloh
Kontaktdaten:

Fr, 14.03.08, 22:23

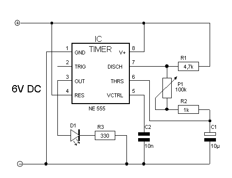
Ich habe letztens eine LED Schaltung gefunden, bei der ein LED zum blinken gebracht wird.
Genutzt wird dazu ein NE555.
Hier erstmal der Schaltplan:
Einfacher LED Flascher.gif
Einfacher LED Flascher.gif (3.87 KiB) 11436 mal betrachtet
So... Jetzt habe ich eine Frage nämlich: Stimmt es das der Kondensator durch R1, P1 und durch R2 aufgeladen wird und in der Zeit wo der aufgeladen wird das LED leuchtet, weil am Anschluss 6 weniger als ein drittel der Spannung anliegt??? Und wenn der Kondensator dann aufgeladen ist erlischt das LED, weil zuviel Spannung am Anschluss 6 anliegt und der Kondensator entlät sich über R2, P1, R1 und dann über den Anschluss 7???
Und dann beginnt der Kreislauf neu. Stimmt es so???
Wenn es so ist, dann habe ich die Frage was passiert wenn man am Potentiometer den Widerstand erhöt, werden dann die Abstände zuwischen den Impulsen länger oder werden dann die Impulse länger???
Danke alle die mir helfen!
Benutzeravatar
Scorpion
Ultra-User
Ultra-User
Beiträge: 918
Registriert: Fr, 20.07.07, 13:07

Sa, 15.03.08, 10:03

Hallo,

ob deine erklärung richtig ist kann cih nciht ganz bestätigen ich ahb allerdings keinen logischen fehler entdeckt^^
wenn du den Widerstand am Potti erhöst bedeutet das doch, dass weniger strom fließen kann, also der Kondensator langsammer aufgeladen wird, demnach müssten die impulse also länger andauern, ich vermute allerdings dass auch die "aus"-Zeit der LED länger dauert, da das nach einer art strotoskopschaltung aussieht.

mehr kann ich leider nicht dazu sagen weil ich nicht sehr viel mehr weiß, hoffe aber dass dir das mal weiterhilft bis andere Hilfe eingetroffen ist^^
Tommy
Mega-User
Mega-User
Beiträge: 121
Registriert: Di, 02.10.07, 10:22
Wohnort: Gütersloh
Kontaktdaten:

Sa, 15.03.08, 10:37

ok, kann man denn den Abstander der Impulse ändern wenn man vor den Anschluss 7 einen Poteltiometer einbaut???
Ich habe mir dann so gedacht, dass der Kondensator sich immer noch gleichschnell aufgeladen wird, aber dann wenn er sich entlädt länger braucht, stimmt es so??
Und dann hab ich noch eine Frage, nämlich der Kondensator C1 ist ja ein Elektrolytkondensator, was hat der für Eigenschaften??? Ist dass bei den Elektrolytkondensatoren so, dass wenn die z.B. mit 2 Volt geladen werden danach z.B. 5 haben??? Oder was für einen Zweck haben die?
Benutzeravatar
dieter_w
Mega-User
Mega-User
Beiträge: 398
Registriert: So, 18.02.07, 11:15

Sa, 15.03.08, 18:12

Elektrolytkondensatoren haben nur den Vorteil, dass man einen bestimmten Kapaztätswert (hier: 10µF) in enem relativ kleinen Gehäuse unterbringen kann. Ein "normaler" Foliekondensator von 10µF (den du natürlich genau so gut verwenden könntest) wäre wesentlich größer in der Bauform.
Tommy
Mega-User
Mega-User
Beiträge: 121
Registriert: Di, 02.10.07, 10:22
Wohnort: Gütersloh
Kontaktdaten:

Sa, 15.03.08, 19:54

Und wie kann es dann sein, dass wenn man den Kondensator mit weniger als ein Drittel der Spannung lädt, damit der NE555 durchschaltet und wenn dann der Kondensator voll aufgeladen ist blockiert der NE555 das LED erlischt und dann entlädt sich der Kondenstor. Nur wie geht das, dass wenn der Kondensator sich entlädt sich mit mehr als ein drittel der Spannung entlädt, oder klappt das irgendwie anders???
Benutzeravatar
dieter_w
Mega-User
Mega-User
Beiträge: 398
Registriert: So, 18.02.07, 11:15

Sa, 15.03.08, 23:27

Tommy hat geschrieben:Und wie kann es dann sein, dass wenn man den Kondensator mit weniger als ein Drittel der Spannung lädt, damit der NE555 durchschaltet und wenn dann der Kondensator voll aufgeladen ist blockiert der NE555 das LED erlischt und dann entlädt sich der Kondenstor.
Denkfehler! Der Kondensator entlädt sich nicht von selbst. In deinem ersten Posting hast du doch den Vorgang bereits exakt beschrieben.
C1 wird (indem Pin 7 schaltkreisintern auf Masse gezogen wird) über R2 + P1 entladen.

Diese ganzen Vorgänge werden durch die verschiedenen Teilschaltungen in dem IC gesteuert, ein Blick ins Datenblatt wird dir das wielleicht etwas verdeutlichen.

(oder auf deutsch dort: http://www.elektronik-kompendium.de/sit ... 310131.htm)
Tommy
Mega-User
Mega-User
Beiträge: 121
Registriert: Di, 02.10.07, 10:22
Wohnort: Gütersloh
Kontaktdaten:

So, 16.03.08, 11:55

Hmmmm... die Seite ist schwer zu verstehen, kann mir jemand in seinen eigenen Worten mal erklären wie das bei meiner Schaltung mit dem C1 abläuft???
Wenn möglich auch einfach (für dumme)
Benutzeravatar
dieter_w
Mega-User
Mega-User
Beiträge: 398
Registriert: So, 18.02.07, 11:15

So, 16.03.08, 14:02

@ Tommy:
Wer hat dein erstes Posting geschrieben????
Dort hast du doch schon mal erklärt, wie die Schaltung funktioniert.
Borax
Star-Admin
Star-Admin
Beiträge: 12243
Registriert: Mo, 10.09.07, 16:28

So, 16.03.08, 14:30

Wenn ich ehrlich bin, glaube ich, dass diese Schaltung gar nicht blinkt...
Da fehlt eine Leitung zwischen THRS (Threshold) und TRG (Trigger). Ohne diese Leitung lädt sich der Kondensator zwar auf, aber der Trigger-Eingang bleibt dauerhaft auf ~0V (eigentlich 'floating', aber wegen interner Widerstände im 555 eher 0V als was anderes), so dass kein 'kippen' erfolgt. Das Led leuchtet durchgehend!
Wenn eine Leitung zwischen THRS und TRG vorhanden ist, wird intern der DIS (Discharge) Pin auf Masse-Potential gelegt, wenn der Kondensator auf 2/3 V+ geladen ist, so dass sich der Kondensator wieder entladen kann. Wenn er sich auf 1/3 V+ entladen hat (wird am THRS Eingang 'gemessen'), wird der DIS (Discharge) Pin auf V+ Potential gelegt und das 'Spielchen' beginnt von vorn. Bei Änderung des Widerstands am Poti wird hier sowohl das 'An/Aus'-Verhältnis als auch die Frequenz verändert. Bei ca. 5k ist das Led etwa 0.08 Sek. an und 0.05 Sek. aus ('An/Aus'-Verhältnis also fast 2:1). Bei 50k ist das Led etwa 0.4 Sek. an und 0.35 Sek. aus ('An/Aus'-Verhältnis also fast 1:1).
Tip: Besorg Dir LTspice, 'mal' die Schaltung ab, und dann einfach 'rumspielen'. Dann lernt man am besten, was an den einzelnen Bauteilen 'passiert', man braucht nichts aufbauen und kann nichts kaputtmachen. Man sollte aber auch im 'Hinterkopf' behalten, dass es sich nur um eine Simulation handelt, so dass man nicht einfach alles 1:1 auf eine 'reale' Schaltung übertragen kann. Da gibt es dann auch noch parasitäre Widerstände/Kapazitäten/Induktivitäten sowie (bei Halbleitern meist große!) Bauteiltoleranzen, so dass man auch hier noch 'Fehler' machen kann.
Benutzeravatar
dieter_w
Mega-User
Mega-User
Beiträge: 398
Registriert: So, 18.02.07, 11:15

So, 16.03.08, 14:42

Borax hat geschrieben:Wenn ich ehrlich bin, glaube ich, dass diese Schaltung gar nicht blinkt...
Da fehlt eine Leitung zwischen THRS (Threshold) und TRG (Trigger).
Stimmt, hab' ich übersehen.
Also: Pin 2 und Pin 6 an C1 anschließen!
Tommy
Mega-User
Mega-User
Beiträge: 121
Registriert: Di, 02.10.07, 10:22
Wohnort: Gütersloh
Kontaktdaten:

So, 16.03.08, 17:54

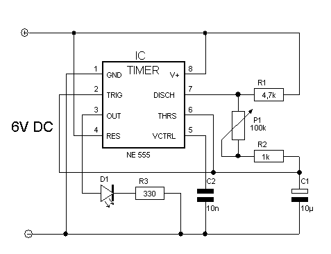
So, ich habe die Schaltung jetzt überarbeitet, ist sie so richtig???
Einfacher LED Flascher.gif
Einfacher LED Flascher.gif (4.87 KiB) 11208 mal betrachtet


Ich habe den Pin 2 und den Pin 6 jetzt einfach verbunden...
sollte ja eigentlich jetzt klappen, oder ist da noch ein Fehler???

@Borax nochmal Danke für deinen Superhilfreichen Post.
Benutzeravatar
dieter_w
Mega-User
Mega-User
Beiträge: 398
Registriert: So, 18.02.07, 11:15

So, 16.03.08, 18:09

Hmmh, sollte nun so weit o.k. sein.

Der Wert von R3 ist abhängig davon, mit welcher Spannung du die Schaltung betreibst.
Der sollte so bemessen sein, dass ein LED-Strom von 20 mA erreicht wird.

Welche Betriebsspannung nutzt du?
Tommy
Mega-User
Mega-User
Beiträge: 121
Registriert: Di, 02.10.07, 10:22
Wohnort: Gütersloh
Kontaktdaten:

So, 16.03.08, 18:45

Ich werde noch gucken, wieviel Spannung ich nutze, muss ich nochwas anderes als den R3 umstellen wenn ich eine andere Spannung benutze???

Den R3 muss man doch umstellen, wenn man z.B. 12 Volt hat, das LED hat 3,4 Volt und 20 mA, dann muss man doch 12-3,4=8,6 8,6/0,02=430 430, also benötigt man einen 430 Ohm Widerstand???

zu dem LTspice, wie funktionier das Programm und ist das überhaupt dazu da um Schaltpläne zu zeichnen? Irgenwie krieg ich´s nicht hin.
Benutzeravatar
dieter_w
Mega-User
Mega-User
Beiträge: 398
Registriert: So, 18.02.07, 11:15

So, 16.03.08, 18:57

Wenn du 12 Volt nutzt, eine weiße LED z.B. hat meist 3 ... 3,1 V Flussspannung.
(Datenblattwerte sind meist zu hoch, für exakte Berechnungen sollten die Werte an den eingesetzten LEDs gemessen werden)

D.h., es ergibt sich ein rechnerischer Wert von 450 Ohm, nimm dann den nächst liegenden Normwert von 470 Ohm, das passt dann schon.
Dieser Wert gilt für weiße, blaue und grüne LED.
Bei roten und gelben LED kannst du 510 Ohm einsetzen, da diese eine Flussspannung von etwa 2 Volt haben.
Tommy
Mega-User
Mega-User
Beiträge: 121
Registriert: Di, 02.10.07, 10:22
Wohnort: Gütersloh
Kontaktdaten:

So, 16.03.08, 22:00

Ich hab da noch eine Frage, die mir gerade in meinen Sinn gekommen ist, nämlich: wenn der Kondensator geladen wird, dann leuchtet das LED ja nicht und wenn der Kondensator sich schon etwas entladen hat, dann fängt das LED an zu leuchten. Nur warum liegt bei den Anschlüssen 2 und 6 nicht wenn der Kondensator sich langsam entlädt immernoch die Spannung mit dem der Kondensator geladen wird??? Also wenn der Kondensator sich entlädt dann ist an den Anschlüssen 2 und 6 nicht die Spannung mitdem der Kondensator geladen wird sondern die Spannung die der Kondensator abgibt??? Wenn ja, warum ist es so???
Benutzeravatar
dieter_w
Mega-User
Mega-User
Beiträge: 398
Registriert: So, 18.02.07, 11:15

So, 16.03.08, 22:32

Ich versteh' deine Frage nicht ...

Alle Anschlüsse, die in einer Schaltung miteinander verbunden sind, haben immer das gleiche Potential.
Und das sind hier in diesem Fall der Pluspol von C1, Pin 2 und Pin 6 vom 555-Timer.

Oder was wolltest du wissen?
Borax
Star-Admin
Star-Admin
Beiträge: 12243
Registriert: Mo, 10.09.07, 16:28

Mo, 17.03.08, 00:34

...zu dem LTspice
Zum Schaltpläne zeichnen und 'testen' (simulieren).
Ist eigentlich ganz einfach zu bedienen (finde ich). Soll ich mal eine 'Kurzanleitung'/HowTo schreiben?
...wenn der Kondensator geladen wird, dann leuchtet das LED ja nicht

Doch. Hier mal eine Simulation mit LTspice:
LTspice_NE555_Test.png
LTspice_NE555_Test.png (10.91 KiB) 11125 mal betrachtet
Die grüne Kurve stellt den Spannungsverlauf am Kondensator bzw. an den Pins THRS/TRIG (2+6) dar =V(n002). Die blaue Kurve den Verlauf am Output Pin 3 =V(n004).
...Nur warum liegt bei den Anschlüssen 2 und 6...
Stell es Dir mal so vor:
Am Anfang ist der Discharge Pin 'floating' sprich ein im NE555 enthaltener Transistor der über seine Kollektor-Emitter-Strecke diesen Pin mit Masse verbindet ist nicht leitend. Dann kann sich der Kondensator über R1/P1/R2 (in meiner Zeichnung R1/R3/R2) aufladen. Wenn sich der Kondensator auf 2/3 V+ aufgeladen hat, wird (über einen Komparator am THRS Pin) dieser Transistor leitend und damit der Discharge Pin mit Masse verbunden. Der Kondensator ist aber noch geladen und 'nur' über die Widerstände R2/P1 mit dem Discharge Pin also mit Masse verbunden. Daher dauert die Entladung auch ähnlich lange. Der Output Pin an dem das LED hängt, ist intern im NE555 über ein FlipFlop mit THRS/TRIG verbunden. Je nach Spannung an dem TRIG Pin wird das FlipFlop gekippt und erzeugt ein entsprechend 'steiles' Rechteck-Signal.
Tommy
Mega-User
Mega-User
Beiträge: 121
Registriert: Di, 02.10.07, 10:22
Wohnort: Gütersloh
Kontaktdaten:

Mo, 17.03.08, 10:09

ok, es währe gut wenn du ein How² zu dem LTspice schreiben würdest.

zu dem Pin 7: Ist der Transistor im NE555 "leitend", wenn der Kondensator sich entlädt, also wenn der Output auf "An" ist ist der Transistor auf "Aus" und wenn der Output auf "Aus" ist, dann ist der Transistor auf "An"???
Borax
Star-Admin
Star-Admin
Beiträge: 12243
Registriert: Mo, 10.09.07, 16:28

Mo, 17.03.08, 11:42

Ja. Vor dem Output Pin des NE555 ist ein Inverter eingebaut. Man kann es sich auch ganz gut am Blockschaltbild des NE555 anschauen:
http://de.wikipedia.org/wiki/NE555
(ungefähr in der Mitte der Seite)
Tommy
Mega-User
Mega-User
Beiträge: 121
Registriert: Di, 02.10.07, 10:22
Wohnort: Gütersloh
Kontaktdaten:

Mo, 17.03.08, 12:18

Ist es nicht so, dass wenn der Output auf "an" ist der Transistor auch auf "an" ist und wenn der Output auf "aus" ist dann ist der Transistor auch auf "aus" ist???
Borax
Star-Admin
Star-Admin
Beiträge: 12243
Registriert: Mo, 10.09.07, 16:28

Mo, 17.03.08, 14:27

Nein. Steht doch auch so im Wiki:
Parallel zur Ausgangsstufe ist ein Transistor angeschlossen, dessen Kollektor am Anschluss Discharge liegt. Dieser Transistor ist immer dann durchgeschaltet, wenn der Ausgang Low-Pegel hat.
Tommy
Mega-User
Mega-User
Beiträge: 121
Registriert: Di, 02.10.07, 10:22
Wohnort: Gütersloh
Kontaktdaten:

Mo, 17.03.08, 17:54

ok ok ich neheme alles zurück

@Borax Wirst du eine richtige anleitung zu dem LTspice schreiben oder nur eine Kurzanleitung???
Eine Kurzanleitung wäre mir lieber. Postest du die Anleitung dann hier im Thema oder machst du ein neues Thema auf wie "Der LTspice"???
Borax
Star-Admin
Star-Admin
Beiträge: 12243
Registriert: Mo, 10.09.07, 16:28

Mo, 17.03.08, 19:44

Ich glaube ein neues Thema wäre sinnvoller...
Zunächst mach ich bestimmt nur eine Kurzanleitung im Sinne eines 'Getting started'. Aber auch das kann ein wenig dauern.
Ob und wann ich dann ggf. eine genauere 'richtige anleitung' schreibe, lege ich mich nicht fest/ hängt vom Feedback ab.
Borax
Star-Admin
Star-Admin
Beiträge: 12243
Registriert: Mo, 10.09.07, 16:28

Mo, 26.05.08, 16:16

Oops, ganz vergessen.
Aber so was gibt es schon:
http://www.roboternetz.de/wissen/index. ... D-Tutorial
Wenn man Englisch kann, ist auch die 'Orginal' Getting Started Anleitung von Linear Tech. gut:
http://www.linear.com/designtools/softw ... dGuide.pdf
Oder (sehr ausführlich):
http://highered.mcgraw-hill.com/sites/0 ... files.html
Antworten