LEDs unterschiedlich blinken lassen

Fragen zu Schaltungen, Elektronik, Elektrik usw.

Moderator: T.Hoffmann

Antworten
Masterdrage
User
User
Beiträge: 14
Registriert: So, 28.09.08, 21:51

Fr, 13.05.16, 21:10

Guten Abend,
ich bin noch recht neu in der Thematik und habe folgende Idee. Ich bin gerade dabei, ein Raumschiff (Star Trek( zu bauen welches mit LEDs ausgestattet ist. Allerdings leuchten einige nicht nur, sondern sollen wie Positionslichter blinken. Ich habe bereits 3 Modelle gebaut welche ein gekauftes "Wechselblinker" Modul von mir eingesetzt bekommen haben. Dies tut seinen zweck, allerdings ist es mit 15€ pro Modul nicht gerade günstig, vorallem da ich in meinem neuen Projekt gleich 2 verbauen müsste da einige LEDs schneller blinken müssen als andere. Ich habe zwar schon was von einem NE555 Mikroschalter gelesen aber kann mir ganz ehrlich nicht vorstellen wie ich das ganze bewerkstelligen soll. Was cool wäre, wenn ich die Blink Frequenz, sowohl die pause (aus) als auch den Ein Zustand regeln könnte. Die LEDs die schneller als die anderen blinken müssen, können natürlich in einer seperaten Schaltung sein.

Zu Verdeutlichung hier ein Video meines letzten Projekts:

https://youtu.be/RTgf8p386lY

Die Schaltung was ich an LEDs blinken lassen muss:
LED Schaltung.jpg
Folgende Eigenschaften haben die jeweiligen LEDs
Ausgangsspannung sind 24V (oder weniger wenn nötig, dann muss ich andere Wiederstände nehmen)

1 – 2x Grüne LEDs 2,2V 1KOhm 1Sek leuchten, 3Sek aus
2 – 2x Rote LEDs 1,8V 3K Ohm 1Sek leuchten, 3Sek aus
3 - 2x weiße LEDs 3,1V 18KOhm 1Sek leuchten, 3Sek aus
4 – 2x weiße LEDs 3,1V 18KOhm 1Sek leuchten, 3Sek aus
5 – 2x weiße LEDs 3,1V 18KOhm 0,5Sek leuchten, 1Sek aus
6 – 1x grüne LED 2,2V 2KOhm 1Sek leuchten, 3Sek aus
7 – 1x rot LED 2,2V 6KOhm 1Sek leuchten, 3Sek aus
8 – 1x weiß LED 3,1V 36KOhm 0,5Sek leuchten, 1Sek aus
Borax
Star-Admin
Star-Admin
Beiträge: 12243
Registriert: Mo, 10.09.07, 16:28

Sa, 14.05.16, 22:07

Was cool wäre, wenn ich die Blink Frequenz, sowohl die pause (aus) als auch den Ein Zustand regeln könnte
Das ginge am einfachsten mit einem µC. Also Arduino o.ä.
Wenn ich mir die Liste anschaue, sind es aber nur zwei Frequenzen: 1Sek leuchten, 3Sek aus und 0,5Sek leuchten, 1Sek aus
Dann würden auch zwei NE555 Schaltungen reichen (so ähnlich: viewtopic.php?p=146237#p146237 ). Oder müssen die LEDs 1-8 auch eine bestimmte 'Reihenfolge' einhalten?
Im Sinne von: 1. 1Sek leuchten (danach 3 Sek. aus), dann kommt (nach der ersten Sekunde) 2. 1Sek leuchten... ?
Die Betriebsspannung von 24V ist aber sehr ungünstig. 12V (oder auch nur 5V) wären besser. Wenn die LEDs 1-4 alle im gleichen Takt blinken sollen, warum dann nicht mehrere in Serie betreiben? Oder sollen die unterschiedlich hell leuchten? Die Widerstände sind ein wenig seltsam...
2x Grüne LEDs 2,2V 1KOhm Bei 24V Betriebsspannung würden diese LEDs dann einen Strom von rund 20mA bekommen, aber:
2x weiße LEDs 3,1V 18KOhm ? Bei 24V Betriebsspannung würden diese LEDs dann einen Strom von rund 1mA bekommen... Ist das Absicht? Aber 3 + 4 könntest Du trotzdem locker zusammen fassen.
Masterdrage
User
User
Beiträge: 14
Registriert: So, 28.09.08, 21:51

So, 15.05.16, 13:06

Hallo, danke dir für deine Hilfe.
Die Wiederstände sind deswegen so komisch, weil die LEDs unterschiedliche MCD Stärken haben aber im endeffekt gleich hell leuchten sollen Die Grünen haben nur 70mcd (was in etwa der geünschten Leuchtstärke entspricht) die roten allerdings schon 250mcd und die weißen haben "nur" 6000MCD. Darum auch immer nur 2 in Reihe. Die Blinkfrequenz soll gleich bleiben, allerdings halt je Frquenz alle gleichzeitig blinken und pause haben. Einfacher für mich wäre es, wenn ich die in Reihe schalten könnte (auch wegen 24V).
Ich habe 24V gewählt, weil ich für die Beleuchtung des Models (Fenster) bis zu 7 3,1V LEDs in Reihe schalten kann. Ich guck mir mal deine Empfehlung an (in der hoffnung dass ich das verstehe) :D.

Ich bin natürlich etwas verwirrt wie man dem NE555 schaltet dass er die entsprechenden Sek strom geben und die anderen eben nicht geben soll.
Borax
Star-Admin
Star-Admin
Beiträge: 12243
Registriert: Mo, 10.09.07, 16:28

So, 15.05.16, 23:54

Ich bin natürlich etwas verwirrt wie man dem NE555 schaltet dass er die entsprechenden Sek strom geben und die anderen eben nicht geben soll.
Der NE555 ist wie ein Schalter bei dem sich eben die Einschalt- und Ausschaltzeit recht genau bestimmen lässt. Aber er verträgt keine 24V. Da müsstest Du noch einen 12V Regler davor schalten. Ich kann Dir einen relativ genauen Schaltplan geben, ein klein wenig musst Du aber an zwei Potis selbst einstellen, damit die Zeiten genau passen. Wegen Bauteil-Toleranzen lässt sich das bei einem NE555 nicht so genau vorher ausrechnen.
BMK
Mega-User
Mega-User
Beiträge: 193
Registriert: Sa, 31.01.09, 11:21

Mo, 16.05.16, 00:49

Eine alternative Möglichkeit ergibt sich mit dem 6fach CMOS-Schmitt-Trigger Inverter CD40106 bzw. MOS40106.
BLINKER.png
BLINKER.png (3.72 KiB) 23345 mal betrachtet
Mit einem 40106 lassen sich 6 getrennte Blinker realisieren; die externen Bauteile gemäß Bild müssen entsprechend oft vorhanden sein.
Die ON/OFF Zeiten sind getrennt einstellbar; hier z.B. durch die Widerstände 330k/1M im Verhältnis 3,3:10
Der Kondensator 10µF ist für die gesamte Periodendauer zuständig, z.B. bei 22µF wird diese verdoppelt.

Da der CMOS Baustein nur gering belastbar ist, etwa mit 2-3 mA, übernimmt hier ein kleiner MOSFET BS170 die Verstärkung
und die Last (LEDs mit Vorwiderstand) kann bis etwa 200mA betragen. Die Last kann hierbei problemlos an 24V betrieben werden.

Die Versorgung des CD40106 ist an 24V nicht möglich. Hier muss ein Spannungsregler, z.B. ein 78L12 die Betriebsspannung
auf 12V reduzieren.
Masterdrage
User
User
Beiträge: 14
Registriert: So, 28.09.08, 21:51

Mi, 18.05.16, 12:25

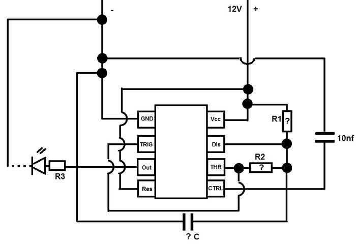
Also ich habe ungeachtet jetzt der Vorschläge (weil ich einige Dinge noch nicht ganz verstehe) mal eine eigene Schaltung mit einem NE555 vorgenommen. Aber auch hier hab ich ein paar kleine Dinge die mir nicht klar sind. Zum einen tut die Schaltung erst mal das, was sie soll. Die LEDs zum blinken bringen. Aber die Zeiten stimmen noch nicht. Und hier hapert das berechnen wie am Out die Frequenz berechnet wird.
schaltung.jpg
Ich habe gelesen dass man mit R1 und R2 sowie mit C die Werte "einstellen" kann. C ist bei mir 4,7qF. Da ich nur einen Elko habe (zum testen) konnte ich nur die Wiederstände wechseln. Allerdings brachte dies keinen nennenswerten Erfolg. Egal ob R1 1KOhm und R2 18Kohm waren. Ich vermute also daher dass ich C hier auch mit einem höheren Wert anpassen muss. Aber statt nun einige Dutzend Elkos zu kaufen wollte ich eher wissen wie man das berechnet um direkt mit den richtigen Komponenten aus zu statten. Beim berechnen hab ich halt das Problem dass mir der Aufbau der Formeln nicht klar ist (ich bin Kaufmann, also Preise kann ich hoch und runter rechnen ;)). darum könnt ihr mir da helfen? Aber bitte nicht "du musst R1+R2 * fn * C* lt3 \ ng rechnen". So was bringt mir leider gar nichts. Sondern eher was es bringt wenn ich R1 und R2 ändere, was C mit mehr oder weniger bringt. Einfach dass ich es auch anwenden und abwandeln kann. Um selbst dann andere Frequenzen zu basteln.

Noch einmal von oben, ich will 1Sek an 3Sek aus und dann 0,5Sek an 1Sek aus.(die genaue Zeit ist unwichtig, geht nur um ein ungefähres Verhältnis).

Am Out kommen dann meine LEDs mit den entsprechenden Wiederständen. Da ich max. 200mAh habe (was völlig ausreicht) kann ich auch alle relevanten LEDs schalten, weswegen diese hier nur durch eine LED präsentiert werden.
Borax
Star-Admin
Star-Admin
Beiträge: 12243
Registriert: Mo, 10.09.07, 16:28

Mi, 18.05.16, 13:35

C ist bei mir 4,7qF
Ich nehme mal an Du meinst 4,7 µF...
Noch einmal von oben, ich will 1Sek an 3Sek aus und dann 0,5Sek an 1Sek aus
Und genau das ist mit dieser Schaltung so nicht möglich. In der Grundschaltung des NE555 ist die An Zeit immer länger als die Aus-Zeit. Es gibt zwei Möglichkeiten das zu ändern:
1. Einen PNP Transistor nachschalten, der das Ein / Aus Verhältnis invertiert (wenn der Pegel am NE555 auf high ist, ist der Transistor hochohmig und die LED leuchtet nicht, wenn der Pegel am NE555 auf low ist, schaltet der Transistor durch und die LEDs leuchten) Sieht z.B. so aus:
Ne555_Grundschaltung_PNP1.png
Ne555_Grundschaltung_PNP1.png (10.08 KiB) 23299 mal betrachtet
Berechnen der Zeiten...
In der Grundschaltung recht einfach:
Ton = Ln(2) * C * (R1 + R2)
Toff =Ln(2) * C * R2
Gesamtzeit = Ton + Toff

Setzen wir mal obige Werte (R1 = 20000 Ohm, R2 = 10000 Ohm und C = 0,0000047 Farad) ein:
Ton = 0,693 * 0,0000047 * (10000 + 20000) = 0,1 Sekunden
Toff = 0,693 * 0,0000047 * 10000 = 0,03 Sekunden
Die oben eingezeichnete LED würde also 0,03 Sekunden leuchten und 0,1 Sekunden aus sein (der Transistor invertiert das Verhältnis). In Deiner Schaltung (ohne Invertierung) dagegen 0,1 Sekunden leuchten und 0,03 Sekunde aus.
Mit einem 100µF Kondensator kommst Du deinen angestrebten Zeiten schon halbwegs nahe:
Ton = 0,693 * 0,0001 * 30000 = 2,1 Sekunden
Toff = 0,693 * 0,0001 * 10000 = 0,7 Sekunden
R1 und R2 noch ein wenig größer (27 K und 15 K):
Ton = 0,693 * 0,0001 * 42000 = 2,9 Sekunden
Toff = 0,693 * 0,0001 * 15000 = 1,0 Sekunden
und dann passt das (LED ist über den Transistor invertiert und ist somit 3 Sekunden aus und eine Sekunde an).

2. Möglichkeit:
Dioden einsetzen. Dann kann man auch das An / Aus Verhältnis beim NE555 umkehren:
NE555_Diodenschaltung1.png
NE555_Diodenschaltung1.png (7.79 KiB) 23299 mal betrachtet
Die Formeln sind dann leider nicht mehr so einfach... Mit den eingezeichneten Werten bekommst Du:
Ton = 3,0 Sekunden
Toff = 1,0 Sekunden

Für die andere Taktung (0.5 Sek an und eine Sekunde aus): R1 = 6.8K und R2 = 12K verwenden. C bleibt 100µF.

Um diese Zeiten zu bestimmen habe ich die Schaltung einfach in LTSpice simuliert. LTSpice ist ein kostenloses Simulationsprogramm für solche Schaltungen. Siehe auch hier: http://www.heise.de/download/lt-spice-iv.html
Masterdrage
User
User
Beiträge: 14
Registriert: So, 28.09.08, 21:51

Mi, 18.05.16, 16:20

Das ist ja geil. dank dir Borax genau so hab ich mir das vorstellt. Als ich die Formel gelesen habe dachte ich erst mal "Hä? Was?" aber da du dies erklärt hat echt super. Das einzige was LN(2) eigentlich ist. Du hat hier einen Wert von 0,693. Ist das ein Fixer Wert oder variable je nach Strom? Diesen Formelwert habe ich schon mal gelesen und war der größte Stein auf dem Weg des Verstehens ;).

Ich denke ich werde Methode 1 nehmen. Nur hier noch eine kleine Frage. R3 ist vermutlich auch fest. R4 und D1 sind vermutlich meine LED bzw. meine LEDs mit entsprechenden Wiederstand?
Masterdrage
User
User
Beiträge: 14
Registriert: So, 28.09.08, 21:51

Mi, 18.05.16, 21:55

Also ich habe es versuchsweise mal zusammen gesetzt. Allerdings hat mir der nette Kollege bei Conrad falsche wiederstände mit gegeben. statt 27K ohm hab ich zwei 15K ohm wiederstände in Reihe geschaltet. Allerdings außer einem permanenten leuchten der LED passiert nichts.Ich set mich morgen noch mal ran ob ich was falsch zusammen gesetzt habe.
Borax
Star-Admin
Star-Admin
Beiträge: 12243
Registriert: Mo, 10.09.07, 16:28

Mi, 18.05.16, 23:05

...was LN(2) eigentlich ist...
LN(2) ist ganz einfach der natürliche Logarithmus der Zahl 2 (kann man mit einem besseren Taschenrechner oder auch Excel ausrechnen) Das hat mehr mit Mathematik zu tun als mit Strom ;) Siehe auch: https://de.wikipedia.org/wiki/Logarithm ... ogarithmus Bzw. es liegt daran, dass eine Kondensatorentladung / Ladung einer e Funktion folgt (siehe z.B. hier: https://de.wikiversity.org/wiki/Schulpr ... rentladung )
R3 ist vermutlich auch fest
Ja. Aber völlig 'unkritisch'. Sprich die Schaltung funktioniert exakt genauso wenn dieser Widerstand nur 1K hat oder auch 22K. Zu groß sollte der Widerstand aber nicht sein, sonst schaltet der Transistor keine großen Ströme mehr.
R4 und D1 sind vermutlich meine LED bzw. meine LEDs mit entsprechenden Wiederstand?
Genau :)
statt 27K ohm hab ich zwei 15K ohm wiederstände in Reihe geschaltet
Das würde sogar noch genauer passen. Also vmtl. irgendwas falsch verdrahtet. Du kannst auch den Transistor erst noch mal weg lassen, um das zu testen. Dann ist halt das Verhältnis falsch rum. Aber ansonsten sollte das gehen.
Masterdrage
User
User
Beiträge: 14
Registriert: So, 28.09.08, 21:51

Do, 19.05.16, 10:02

Hab den weg gemacht aber die LED bleibt dennoch permament an. war heute bei meinem Kollegen vom Conrad und der hat sich auch noch mal alles angeschaut und gemeint dass die SChaltung genau wie auf dem Plan aufgebaut ist. Erklären kann er sich nur dass mein NE555 vielleicht anders geschaltet ist als der aus dem Programm. Da meine erste Schaltung wo die LED 0,05sek aus - 0,1sek an funktionierte (halt nur mit falscher Frequenz. Ich bau mal meine ursprüngliche Schaltung auf mit 100 µF und höheren Wiederständen. Wenn dann die Schaltung 3sek an 1sek aus (ungefähr) läuft, bau ich den transistor ein.
Borax
Star-Admin
Star-Admin
Beiträge: 12243
Registriert: Mo, 10.09.07, 16:28

Do, 19.05.16, 10:15

Ok. Tu das. Vielleicht hast Du einen 'komischen' alten NE555, der unbedingt einen Kondensator am Control Pin (CV) braucht. Hatte ich selbst aber noch nie. Ansonsten sind die beiden Pläne völlig identisch.
Masterdrage
User
User
Beiträge: 14
Registriert: So, 28.09.08, 21:51

Do, 19.05.16, 13:25

Ja keine Ahnung ich habe eh nicht verstanden wieso es alleine gefühlt 500 Elkos mit den selten Daten aber unterschiedlicher Preise gibt.

Schaltung funktioniert. Genau so wie ich es mir vorstelle. Danke dir noch mal Borax. Der entscheidende Funke war, dass ich die "an aus" Frequenz einfach umkehren muss. Durch deine Formeln konnte ich dann die richtigen Wiederstände nehmen und der 100 µF passt genau :D. Für mich als Esel unter den Elektrikern (0 Plan) weiß ich jetzt das, desto geringer R1 desto länger ist die LED an, desto größer der Wiederstand R2, desto länger ist die Pause.

Habs kurz per Video festgehalten
https://www.youtube.com/watch?v=HmowujX ... e=youtu.be
Borax
Star-Admin
Star-Admin
Beiträge: 12243
Registriert: Mo, 10.09.07, 16:28

Do, 19.05.16, 14:08

Na dann: Gratuliere!
Der entscheidende Funke war, dass ich die "an aus" Frequenz einfach umkehren muss.
Ja. Genau das habe ich ja versucht Dir oben zu erklären. Dafür sorgt eben der Transistor.
Für mich als Esel unter den Elektrikern (0 Plan) weiß ich jetzt das, desto geringer R1 desto länger ist die LED an, desto größer der Wiederstand R2, desto länger ist die Pause.
Das ist ein wenig zu sehr vereinfacht (und außerdem falsch)...
Als Faustregel gilt (Grundschaltung ohne Dioden, nicht invertiert):
Je größer R2 desto länger die Pause (Pause hängt nur von R2 und C ab), je größer R1+R2 desto länger ist die Gesamtzeit. An-Zeit ist dann Gesamtzeit - Pause und Pause ist immer kürzer als die An-Zeit...
Masterdrage
User
User
Beiträge: 14
Registriert: So, 28.09.08, 21:51

Do, 19.05.16, 19:42

Ja ich weiß dass das nicht ganz stimmt, da ja R1 und R2 zusammen zählen, aber im übertragenen Sinne genau das was ich mir merken kann.

Und danke, jetzt geht es ans löten... ach das wird eine verflixte Sache....
Masterdrage
User
User
Beiträge: 14
Registriert: So, 28.09.08, 21:51

Di, 24.05.16, 14:27

So, Schaltung steht und sie funktioniert. Aber nur wenn ich eine Schaltung habe. Ich habe gestern ein Aufbau mit 2 Schaltungen gemacht wo jede unterschiedliche Frequenzen erzeugt. Ich habe beide mal aufgezeichnet.
schaltung.jpg
Das Problem, welches ich nicht verstehe, warum sich beide Schaltungen gegenseitig stören. Die erste Schaltung erzeugt (gerundet) 1sek aus - 3 Sek an. Die zweite erzeugt 0,2sek aus- 0,4sek an (Umkehrschaltung hab ich in meinem Versuch aufgebaut aber in meiner Zeichnung nicht implantiert).

Beide Schaltungen sind nur an + und - mit einander verbunden. Die Störung ist, dass die erste Schaltung sobald der zweite Ne555 Strom bekommt, die Pulsfrequenz deutlich erhöht auf ~1sek an - 1,5sek aus. Wenn ich die Wiederstände an Schaltung ändere für andere Frequenzen kommt es das beide NE555 die Pulsfrequenz mit jedem Zyklus an Schnelligkeit gewinnt.

Woher kommt das? Ich werde heute Abend mal ein Video machen zur Verdeutlichung.
Borax
Star-Admin
Star-Admin
Beiträge: 12243
Registriert: Mo, 10.09.07, 16:28

Di, 24.05.16, 16:13

Woher kommt das?
Meistens von einer instabilen Versorgungsspannung. Woher kommen die 12V? Sind die wirklich stabil? Ggf. für jeden NE555 (oder verwendest Du einen NE556?) einen kleinen Widerstand (so etwa 2-10 Ohm) und einen großen Kondensator (mind. 470µF) vorsehen.
Masterdrage
User
User
Beiträge: 14
Registriert: So, 28.09.08, 21:51

Di, 24.05.16, 20:41

die 12V kommen von einem Netzteil. Bzw. von einem 24V Netzteil mit einem Spannungsregler auf 12V. Werd ich versuchen mit dem Wiederstand und dem Kondensator. Also sozusagen in die + Leitung vor jedem NE555? Und ja sind zwei NE555.

Also ich habe nun vor jedem NE555 am Vcc einen Condensator von 100qF (die hab ich nur so rum liegen) und einen wiederstand mit 24Ohm geschaltet. Anschließend ging gar nichts mehr.. die LEDs leuchten nicht mehr.
Borax
Star-Admin
Star-Admin
Beiträge: 12243
Registriert: Mo, 10.09.07, 16:28

Mi, 25.05.16, 08:02

Also ich habe nun vor jedem NE555 am Vcc einen Condensator von 100qF (die hab ich nur so rum liegen) und einen wiederstand mit 24Ohm geschaltet. Anschließend ging gar nichts mehr.. die LEDs leuchten nicht mehr.
Wie? Parallel oder in Serie? 24 Ohm ist auch schon zu viel und 100µF zu wenig.
Auf alle Fälle muss das so geschaltet werden:
Ne555_Grundschaltung_PNP2.png.jpg
Masterdrage
User
User
Beiträge: 14
Registriert: So, 28.09.08, 21:51

Fr, 08.07.16, 13:10

Hallo wieder mal...
Ich habe nun die neue Schaltung erfolgreich aufgebaut. Allerdings ohne R5 denn der brachte nichts. Dafür habe ich 2 Dioden bei der Schaltung verbaut, wodurch die Rückkopplung der NE555 unterbunden wurde. Der Kondensator von 470qF war natürlich auch von Nöten.

Danke dir noch mal Borax.
Benutzeravatar
Achim H
Star-Admin
Star-Admin
Beiträge: 13067
Registriert: Mi, 14.11.07, 02:14
Wohnort: Herdecke (NRW)
Kontaktdaten:

Fr, 08.07.16, 15:59

Der Kondensator von 470qF war natürlich auch von Nöten.

Das µ erreichst Du mit der Tasten-Kombination: ALT GR (gedrückt halten) + M. :wink:
Antworten