Hallo,
ich weiß zwar nicht genau, ob ich hier richtig bin, aber versuche es mal:
Ich habe mir 2 Schreibtischleuchten angeschafft, um diese als Spots über meinen Küchenschränken einzusetzen. Ein- und Ausschalten sollte man sie über einen Lichtschalter, der eine Steckdose, an die die Lampen angeschlossen sind, ein- und ausschaltet. Dies hat jedoch nicht so gut funktioniert, wie bei den Halogenleuchten davor. Beim ersten Mal gingen die Lampen an, beim zweiten Mal schon nicht mehr und man musste Sie wieder an den Schaltern an den Lampen einschalten.
Daraufhin dachte ich, dass es an den Schaltern liegen musste und befestigte einen so, dass er ständig gedrückt war. Dies half aber auch nicht, weil man die Lampen nur zweimal einschalten konnte, dann nicht mehr.
Als letztes habe ich dann den Schalter ausgebaut, um ihn zu überbrücken, was aber auch nichts brachte, da ich keine Ahnung habe, wie man die vier Drähte miteinander verbinden muss oder, ob ich die eine Lampe jetzt durch diesen, zugegebenermaßen unüberlegten, Auseinanderbau ganz zertört habe.
Ich hoffe, die Bilder verdeutlichen etwas meine Fragestellung:
LED-Schreibtischleuchte Schalter überbrücken
Moderator: T.Hoffmann
-
chilledkroete
- Mini-User
- Beiträge: 1
- Registriert: Mo, 02.02.15, 17:53
Das scheinen die gleichen Leuchten zu sein, die bereits Ende 2012 beim Aldi im Angebot waren. Die hatte ich damals auch gekauft und aufgemotzt, indem ich die Original-LEDs durch Nichia-LEDs ersetzt hatte.
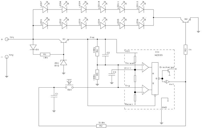
Nimm mal die Streuscheibe ab (ist nur gesteckt) und schau nach, ob sie innen so aussieht: Das wäre dann der Schaltplan: Wenn es diese Leuchte ist, kannst Du den Schalter nicht überbrücken. Es ist nämlich kein Schalter, sondern ein Taster. Dieser Taster toggelt IC1 und schaltet damit über Q2 das Licht ein und aus.
Du könntest aber Q2 auslöten und auf der Platine den Kollektor- und Emitteranschluss überbrücken. Dann leuchtet die Leuchte ständig.
Nimm mal die Streuscheibe ab (ist nur gesteckt) und schau nach, ob sie innen so aussieht: Das wäre dann der Schaltplan: Wenn es diese Leuchte ist, kannst Du den Schalter nicht überbrücken. Es ist nämlich kein Schalter, sondern ein Taster. Dieser Taster toggelt IC1 und schaltet damit über Q2 das Licht ein und aus.
Du könntest aber Q2 auslöten und auf der Platine den Kollektor- und Emitteranschluss überbrücken. Dann leuchtet die Leuchte ständig.

