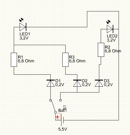
Also dann so??
Klaro verwende ich einen EIN-AUS-EIN Schalter und nicht nur einen EIN-EIN Schalter. Kann mir irgendjemand
5 Ge Dioden zukommen lassen? Werd in Zukunft nicht beim Conrad oder so bestellen. Daher vielleicht hat die jemand rumliegen und könnte Sie mir zukommen lassen? Also den Versand bezahle ich und die Stückzahl

Aber eben nicht 5 Euro versand
Wenn ich später eine KSQ verwende, müsste ich nur die Widerstände rausmachen oder?
Wird eine KSQ benötigt und reicht die schaltung so? Will es so einfach wie möglich machen
@danke Fightclub, manchmal sind die einfachsten Lösungen die beste

werd mir einfach eine kleine zweiten Batteriehalter holen (also für 4 Zellen) und die parallelschalten ...