Small RGB Regal

Unterbodenbeleuchtung, Pimp my room, usw.

Moderator: T.Hoffmann

Antworten
stromflo
Mega-User
Mega-User
Beiträge: 304
Registriert: Mi, 31.12.08, 12:16

Sa, 18.12.10, 22:57

Hallo,

da endlich die meisten meiner Bilder vom Bau eines kleinen RGB Regals wieder aufgetaucht sind, möchte ich dies hier vorstellen.

Verwendete Materialien:
- Holzbox aus dem Baumarkt
- Rahmenholz z.b. 3cm breit und 5mm Stark
- Streuende Folie
- Led Strip oder LED Modul je nach Boxgröße
- Kunstoffkleber
- 12V Netzteil
- RGB Controllerplatine evtl. auch RGBW je nach verwendeten LED Strip oder Modul
- Fernbedienung
- Schrauben zur Montage Netzeil und Controllerplatine
- 2 kleine Nägel

Verwendete Werkzeuge:
- Säge um das Rahmenholz zu schneiden
- Schraubendreher
- Hammer

Bau des RGB Regals

Begonnen hat alles mit dem Kauf einer leeren Box. Die meisten Baumärkte bieten diese als Sortierboxen in verschiedenen größen an.
Bild

Der Ledstrip wird in die Holz box integriert. Die meisten Strips bringen einen selbstklebende Rückseite mit.
Bild

Anschluss des Controllers an den Strip.
Bild

Hier ist der montierte LED Strip und der Trockentest sichtbar, ob auch alles funktioniert.
An der Ecke wird eine Bohrung für die Kabeldurchführung benötigt.
Bild

Aus dem Rahmenholz wird nun ein Rahmen ausgeschnitten und zusammen geleimt.
Leider fehlen an dieser Stelle ein paar Bilder. Sollten diese auftauchen, reiche ich sie nach.
Bild

Ist der Rahmen fertig montiert, wird die streuende Folie an den Rändern auf den Rahmen mit Kunststoffkleber oder ähnlichem geklebt.
Bild

Der Rahmen mit der aufgeklebten Folie wird in die Box gegeben. Damit der Rahmen hält aber leicht wieder herausgenommen werden kann, reicht das fixieren mit 2 kleinen Nägeln. Einer davon ist unten in der Mitte sichtbar.
Je nach den verwendeten Leds ist auf genügende Kühlung nach außen zu achten, da Holz relativ gut isoliert.
Eine Möglichkeit wäre z.B. für den Rahmen statt Holz, Aluminium zu nehmen. Auch ein Aluminium L-Profil wäre denkbar um darauf gleich noch den Strip (LED Modul) zu montieren.
Bild

Netzteil und Controllerplatine werden an der Rückseite montiert.
Bild

Hier noch ein paar Bilder vom fertigen RGB Regal.
Bild
Bild

Da das Panel selber relativ wenig aufträgt bietet sich genug Platz um noch kleine Gegenstände drauf zustellen.

Nun wünsch ich euch viel Spaß damit, vielleicht kann es ja jemand als Anregung gebrauchen.

Gruß Flo
Benutzeravatar
LedBruzzler
Super-User
Super-User
Beiträge: 58
Registriert: Mi, 01.09.10, 14:05
Wohnort: Erlangen
Kontaktdaten:

Sa, 18.12.10, 23:00

Mit wenig Aufwand schon ein ziemlich cooles Ergebnis muss ich sagen.
Thumbs up!
stromflo
Mega-User
Mega-User
Beiträge: 304
Registriert: Mi, 31.12.08, 12:16

So, 19.12.10, 11:12

Das war auch das Ziel, mit relativ geringem Aufwand ein relativ gutes Ergebnis zu erzielen.

Danke.

Gruß Flo
Benutzeravatar
Larkin
Ultra-User
Ultra-User
Beiträge: 663
Registriert: Sa, 21.04.07, 22:57

So, 19.12.10, 12:23

wie heißt der controller ?

Kenn ich von der Platine noch gar nicht
stromflo
Mega-User
Mega-User
Beiträge: 304
Registriert: Mi, 31.12.08, 12:16

So, 19.12.10, 12:28

Hi Larkin,

hier wurde auf turis Controller zurück gegriffen.
Der ist ziemlich universell einsetzbar.

Im Prinzip geht hier jeder RGB Controller.

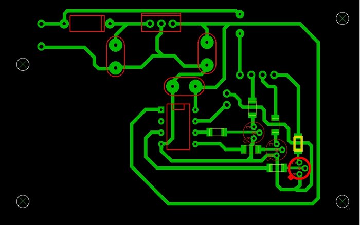
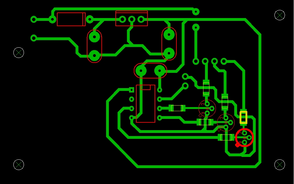
Alternativ habe ich z.B. auch schon eine ganz einfache Platine verwendet. Die ist mal aus der Not raus entstanden, da ich nix passendes mehr für ein Geschenk da hatte. Die wird mit 3x Transistoren 2N2222 bestückt. Hab auch passenden Quellcodes irgendwo, wenn Bedarf ist und ich sie finde hänge ich sie hier mal noch an. Als Controller habe ich Attiny13 und ab und an Attiny25 verwendet. Die Pwm ist hier dann über Soft Pwm realisiert. Mit dem Taster kann man z.B. einfach den Farbdurchlauf an einer bestimmten Stelle stoppen und erhält dann ein Standbild. Ist auch keine Fernbedienung ... Sondern nur 1 Taster, deshalb auch der Name EasyStripControll.


Gruß Flo
Dateianhänge
Easystripcontroll.jpg
STrallO
Mega-User
Mega-User
Beiträge: 369
Registriert: Di, 16.10.07, 09:43

Sa, 25.12.10, 12:24

Sieht wirklich gut aus, kannst Du noch etwas zur streuenden Folie sagen?
stromflo
Mega-User
Mega-User
Beiträge: 304
Registriert: Mi, 31.12.08, 12:16

Sa, 25.12.10, 15:30

Hi,

die Folie kommt hier her.
Sicher ist die Homogenität nicht 100% ig gut, aber es ist halt so relativ preisgünstig und leicht zu realisieren.

Gruß Flo
Antworten