Möglichkeiten zur Spannungsänderung

Fragen zu Schaltungen, Elektronik, Elektrik usw.

Moderator: T.Hoffmann

Benutzeravatar
Beatbuzzer
Auserwählter
Auserwählter
Beiträge: 3177
Registriert: Fr, 17.08.07, 11:02
Wohnort: Alfeld / Niedersachsen
Kontaktdaten:

Mi, 22.08.07, 23:29

guten morgen :D
2320_ladungspumpe_1.gif
2320_ladungspumpe_1.gif (2.19 KiB) 14653 mal betrachtet
hab diese schaltung im internet gefunden...sie dient dazu, spannungen zu erhöhen...nun hab ich schon überlegt, wie man das ganze ummodeln kann um die spannung zu senken..bin aber auf nix praktikables gekommen
nun meine frage : hat jemand von euch eine idee? ist bestimmt ganz einfach, ich sehs nur nich :D ...is ja auch schon spät....freu mich auf ne tolle lösung von euch...n8
Zuletzt geändert von Beatbuzzer am Do, 30.08.07, 14:11, insgesamt 1-mal geändert.
Benutzeravatar
Cyberhofi
Ultra-User
Ultra-User
Beiträge: 545
Registriert: Mo, 16.10.06, 11:10
Kontaktdaten:

Do, 23.08.07, 00:25

Mit ner vervielfacherschaltung ne Spannung senken is bisschen hirnrissig
Benutzeravatar
jm2_de
Hyper-User
Hyper-User
Beiträge: 1188
Registriert: Sa, 06.01.07, 01:26

Do, 23.08.07, 00:47

Cyberhofi hat geschrieben:Mit ner vervielfacherschaltung ne Spannung senken is bisschen hirnrissig
Die Schaltung ist auch garnicht komplett.
Oben wird ein PWM Signal angelgt, das wird nicht von der
Schaltung erzeugt sondern kommt von einer externen quelle.

Das Lustige ist jetzt, das man die gesamte Schaltung garnicht dafür nutzen könnte.
Alles was man bräuchte wäre das PWM Signal und einen MosFET der über das PWM Signal
"gesteuert" wird.

Du brauchst also nur ein Schaltung mit einem NE555 oder NE556 als Taktgeber,
dessen Ausgangssignal dann direkt das Gate des MosFETs ansteuert.
Bis 200mA könntest Du sogar direkt die LEDs an den NE555 (NE556) anschliessen.


Hier ein Link zur einem Taktgenerator mit NE555:
http://www.elektronik-kompendium.de/sit ... c555cn.htm
Du musst nur einen Widerstand verändern um eine höhere Frequenz einstellen zu können
und T1 (der Transistor) sollte durch einen guten MosFET ersetzt werden.
luckylu1
Hyper-User
Hyper-User
Beiträge: 1405
Registriert: So, 29.04.07, 05:11
Wohnort: berlin

Do, 23.08.07, 04:14

es gibt für alles eine lösung, hab nur angst, das ich hier in der luft zerrissen werde, wenn ich sage wie es geht,
hihi
aber soviel sei verraten, ohne speicherelement geht das nicht sinnvoll.

PS: wenn mal einer alle meine ideen umsetzen würde^^
Benutzeravatar
Beatbuzzer
Auserwählter
Auserwählter
Beiträge: 3177
Registriert: Fr, 17.08.07, 11:02
Wohnort: Alfeld / Niedersachsen
Kontaktdaten:

Do, 23.08.07, 07:52

is mir bewusst, dass da noch was fehlt, und mit dem 555 kann ich auch recht gut umgehen, mir ging es nur darum ob jemand einen schaltplan hat, wie man mit kondensatoren die spannung senken kann......hier wird der kondensator ja erst parallel zur betriebsspannung und dann in reihe geschaltet.....umkehrschluss : den kondensator erst in reihe und dann parallel zu schalten
joerg.b
Super-User
Super-User
Beiträge: 82
Registriert: Do, 05.07.07, 19:30

Do, 23.08.07, 19:30

Ich fand die Frage interessant genug, um selber mal mit dem Schlagwort "spannungshalbierer" zu googeln. Untere Skizze zeigt eine funktionierende Schaltung, die für Deinen Bedarf angepasst werden kann.
2141_Spannungshalbierer_1.gif
2141_Spannungshalbierer_1.gif (4.86 KiB) 14665 mal betrachtet
Gruß Jörg
luckylu1
Hyper-User
Hyper-User
Beiträge: 1405
Registriert: So, 29.04.07, 05:11
Wohnort: berlin

Do, 23.08.07, 20:03

so etwas ähliches schwebte mir auch vor, aber soooo viele teile^^
Benutzeravatar
Beatbuzzer
Auserwählter
Auserwählter
Beiträge: 3177
Registriert: Fr, 17.08.07, 11:02
Wohnort: Alfeld / Niedersachsen
Kontaktdaten:

Do, 23.08.07, 21:32

joerg.b hat geschrieben:Ich fand die Frage interessant genug, um selber mal mit dem Schlagwort "spannungshalbierer" zu googeln. Untere Skizze zeigt eine funktionierende Schaltung, die für Deinen Bedarf angepasst werden kann.
Gruß Jörg
vielen dank....sehr interessante schaltung...da wär ich bestimmt nich draufgekommen :) ...da kann man was draus machen...
immer wieder gut zu wissen, dass hier immer einer is der was passendes hat :D
joerg.b
Super-User
Super-User
Beiträge: 82
Registriert: Do, 05.07.07, 19:30

Do, 23.08.07, 22:26

luckylu1 hat geschrieben:...aber soooo viele teile.
Naja, man könnte den oberen N-Kanal Leistungs MosFet noch durch einen P-Kanal Typen ersetzen und so den BS170 Treiber und die Bootstrap Ansteuerung für den oberen Mosfet sparen, viel mehr Möglichkeiten sehe ich aber nicht. Ladungspumpen lohnen sich meistens nur, wenn mal eine Hilfsspannungsquelle kleiner Leistung benötigt wird oder unkompliziert Hochspannung generiert werden soll.

Für etwas mehr geregelte Leistung bei stabiler Spannung oder Strom würde ich stets einen Schaltnetzteil bevorzugen. Ein Schaltnetzteil hat dann meistens
1. weniger Teile und
2. einen höheren Wirkungsgrad.
luckylu1
Hyper-User
Hyper-User
Beiträge: 1405
Registriert: So, 29.04.07, 05:11
Wohnort: berlin

Do, 23.08.07, 22:51

mir schwebte ein leistungs OPV vor,der lässt sich bis 100KHz auch zum schalten überreden. bei strömen bis zu einem ampere, wäre das ok. bei etwas gringeren strömen, kommt der UC384x in frage, wäre dann ein echter schaltregler, könnte einfachst beschaltet werden. der tl494 geht bis etwa 0,4A auch ohne zusatzbeschaltung. es stellt sich bei solchen anwendungen immer die frage, wie gut soll das ergebnis sein, das bestimmt dann den aufwand.
Benutzeravatar
Beatbuzzer
Auserwählter
Auserwählter
Beiträge: 3177
Registriert: Fr, 17.08.07, 11:02
Wohnort: Alfeld / Niedersachsen
Kontaktdaten:

Fr, 24.08.07, 11:30

luckylu1 hat geschrieben: es stellt sich bei solchen anwendungen immer die frage, wie gut soll das ergebnis sein, das bestimmt dann den aufwand.
ich suchte nur mal eine alternative zum step down regler mit speicherdrossel, da ich demnächst vorhabe, mein halogenstangensystem auf P4 umzurüsten....(letztens schon wieder zwei glühobste durchgebrannt :evil: )....da wollte ich in jede fassung eine P4 mit 0,5-1ohm widerstand setzten und die spannung vom trafo gleichrichten und mit einem schaltregler auf 4-5volt senken..(je nach strom..mal sehen..entscheide ich dann kurzfristig wie hell es soll)...deshalb wollte ich schonmal früh genug ne passable schaltung finden und aufbaun..immerhin muss die schon ca.3amp. liefern (4*700ma LEDs)...
luckylu1
Hyper-User
Hyper-User
Beiträge: 1405
Registriert: So, 29.04.07, 05:11
Wohnort: berlin

Fr, 24.08.07, 11:59

step down ist eh mist, step up ist sicherer für die leds! und mit dem richtigen aufbau, auch nicht sonderlich kompliziert und da ist schon ne strombegrenzung drin! einfacher wird es mit vernünftigen anderen schaltungen auch nicht und der wirkungsgrad ist auch schlechter. soll ich mal ne einfache billige schaltung kreieren? ich meine mit absolut minimalem aufwand?
Benutzeravatar
Beatbuzzer
Auserwählter
Auserwählter
Beiträge: 3177
Registriert: Fr, 17.08.07, 11:02
Wohnort: Alfeld / Niedersachsen
Kontaktdaten:

Fr, 24.08.07, 12:42

luckylu1 hat geschrieben:step down ist eh mist, step up ist sicherer für die leds! und mit dem richtigen aufbau, auch nicht sonderlich kompliziert und da ist schon ne strombegrenzung drin! einfacher wird es mit vernünftigen anderen schaltungen auch nicht und der wirkungsgrad ist auch schlechter. soll ich mal ne einfache billige schaltung kreieren? ich meine mit absolut minimalem aufwand?
das wär super, wenne lust hast, echt geil...weil ich hab zwar schon step up mit timer und speicherdrossel gebaut....aba ne stabile spannung oder nen stabilen strom hab ich nie hingekriegt...da war dann von 40volt bis 15volt alles dabei (je nach belastung) :D ...also wär echt klasse...ps: haste ne idee, wie man das mitm ne555 hinbekommt, weil sonst muss ich extra noch wida nen schaltregler ic bestelln oda sowas :?
Benutzeravatar
Beatbuzzer
Auserwählter
Auserwählter
Beiträge: 3177
Registriert: Fr, 17.08.07, 11:02
Wohnort: Alfeld / Niedersachsen
Kontaktdaten:

Di, 28.08.07, 23:31

luckylu1 hat geschrieben:soll ich mal ne einfache billige schaltung kreieren? ich meine mit absolut minimalem aufwand?
will ja nich nerven, aber machst du noch eine oda haste keine lust :wink:
luckylu1
Hyper-User
Hyper-User
Beiträge: 1405
Registriert: So, 29.04.07, 05:11
Wohnort: berlin

Di, 28.08.07, 23:43

mmm, hatte ich glatt vergessen *g*

bevor ich hier nun eine oder mehrere schaltungen zeige, noch kurz ein wort zu der problematik allgemein.
die "eierlegende wollmilchsau" wird man bei diesen lösungen nicht finden, jede schaltung mit minimalem aufwand stellt also immer einen mehr oder weniger guten kompromiss zwischen aufwand und ergebnis dar. wie gut das im einzelnen gelingt, hängt ausser von der kreativität, dem wissen um die eigenschaften von bauteilen und dem günstig beschaffbaren material ab.

hier mal eine schaltung, mit der ich vor 20 jahren mal gekämpft habe. (ja, ich habe gewonnen^^)
die schaltung ist für eine wandlung von 6V(autoakku) auf 12V konzipiert. die ausgangsleistung ist recht variabel und kann bis ca. 60W betragen, der wirkungsgrad liegt bei etwa 75%, bei verwendung eines N-FET sollten 90% erreichbar sein. damit sind dann auch leistungen bis 100W oder mehr problemlos erreichbar. der aufbau ist mit den angegebenen bauteilwerten recht unkritisch und funktioniert bei richtigem aufbau auch ohne abgleich sofort. da ich damals eine kleinserie von 50 stück gebaut habe, wovon nur 3 nicht auf anhieb funktionierten, kann ich das behaupten.
1856_sperrwandler_ohne_ic_2.jpg
nun noch ein paar angaben zum aufbau:
über die kondensatoren am eingang und ausgang ist nicht viel zu sagen, je einmal 100nF/folie und 2000µF/elko,
hier ist mehr immer besser und viele kleine kondis sind besser als ein grosser.
der trimmer vorn kann auch entfallen, wenn der in reihe liegende C1 47nF hat. ansonsten wären 500ohm, bei einer änderung von C1 im bereich von 22nF bis 100nF, zur optimierung ok. der noch dazu in reihe liegende widerstand von 47ohm dient erstens zum schutz des transistors und zweitens zur begrenzung der ströme durch die wicklung L2
und sollte 33ohm nicht unterschreiten.
T1,T2 und T5 sind relativ unkritisch, BC548 wäre eine gute wahl.
der 22kohm widerstand kann auch zwischen 10kohm und 25kohm liegen, auch völlig unkritisch.
für D1 kommt eine beliebige si diode(keine schottky) in frage, 1N4148 oder 1N400x sind hier geeignet.
T3 sollte mindestens ein BD139 sein darlington sind hir nicht geeignet.
T4 ist das kritischste Bauteil, dieser transistor sollte eine möglichst geringe sättigungsspannung bei hoher stromverstärkung bis zu spitzenströmen von einigen ampere haben, mindeststrombelastbarkeit 10A - 20A, je nach ausgangsleistung und drosselspule. wichtig ist hier auch eine möglichst hohe grenzfrequenz, der 2N3055 funktioniert zwar, ist aber auf grund seiner schlechten frequenzeigenschaften nur schlecht geeignet.
D2 ist irgend eine 1A si gleichrichterdiode, sie wird nur benötigt wenn die schaltung unter grösserer last anlaufen soll, auch bei sehr grossen kondensatoren am ausgang ist sie angebracht.
die schottky-diode sollte mindestens für den doppelten ausgangsstrom bemessen sein, am besten nimmt man einen
10A typ, die notwendige spannungsfestigkeit, beträgt etwa 2 x Ua (ausgangsspannung).
zur z-diode gibt es nicht viel zu sagen, deren z-spannung + die Ube des angesteuerten transistors, bestimmen die ausgangsspannung, der 47ohm widerstand dient zum schutz, 33ohm bis 100ohm sind hier geeignet. zur ausgangsspannungseinstellung können hier noch si dioden 1N4148 in reihe geschaltet werden. wer genauer abgleichen will, kann am ausgang einen spannungsteiler verwenden (gesamtwiderstand 2kohm) im mittelpunkt wird dann die z-diode angeschlossen.
für die wandlerdrossel kann alles verwendet werden, was verfügbar ist, das kann notfalls sogar ein alter übertragerkern sein, am besten geeignet ist allerdings ein ferrit oder eisenpulverkern (gelb,weiss, findet man in passender grösse im ausgangsfilter eines PC-netzteils). die anzahl der windungen von L1 und L2 ist gleichgross (annähernd), die windungszahl richtet sich nach der mechanischen grösse, wobei L1 möglichst dicker draht sein sollte, L2 kann beliebig dünner draht sein. die windungszahl richtet sich nach der eingangsspannung und dem kerntyp(grösser > weniger), für den eisenpulverkern aus dem PC-netzteil und 6V eingangsspannung empfehle ich etwa 20 wdg. sehr wichtig ist die richtige polung(blauer kreis) der hilfswicklung, bei akkubetrieb kann sonst beim ersten einschalten der T4 sofort zerstört werden!eine sicherung sollte auch in die zuleitung!

aufbau und inbetriebnahme:
die betriebsspannungs zu- und abführung sollte nicht zu dünn sein, das gleiche gilt innerhalb der schaltung.
zur inbetriebnahme empfiehlt es sich einen widerstand von 0,5ohm bis 1ohm zwischen emitter von T4 und minus zu schalten. an dieser stelle könnte auch der mit abgleich beschriebene widerstand der ergänzungsschaltung (unten)
eingefügt werden, dieser teil der schaltung ist von mir allerdings noch nicht praktisch erprobt und sollte erst
wenn alles läuft eingefügt werden, die punkte sind alle farbig markiert. der maximale strom ergibt sich aus der
schwellspannung von T5 und dem spannungsabfall am (abgleich) widerstand. bei einer schwellspannung von 200mV
und 0,5ohm ergäbe das einen maximalen strom durch T4 von 0,4A, das entspricht bei 12V etwa einem maximalen
ausgangsstrom von 150mA, verringerung des widerstands erhöht diesen.
bei verwendung eines N-FET für T4, dürfte der wirkungsgrad noch ansteigen. dazu wären folgende änderungen nötig, vom emitter T3 wird ein widerstand von 100ohm nach minus geschaltet, der kollektorwiderstand (2,2ohm wird entfernt, stattdessen wird ein 10ohm widerstand nach + der ausgangsspannung geschaltet. für den betrieb mit N-FET ist die erwähnte überstromabschaltung zwingend!
sollte als spannungsquelle ein netzteil mit weniger als ca. 30W benutzt werden, kann die überstromabschaltung
dann allerdings trotzdem entfallen. als N-FET empfehle ich, im interesse eines guten wirkungsgrades, einen typ
mit niedrigem Rson und nicht zu grosser gate-kapazität (max.3000pF,weniger ist deutlich besser).
soll der wandler, nach erfolgreichem aufbau, dauerhaft betrieben werden, empfiehlt sich eine entstörung im eingangs und ausgangskreis.
sollten noch fragen sein, dann fragt^^
luckylu1
Hyper-User
Hyper-User
Beiträge: 1405
Registriert: So, 29.04.07, 05:11
Wohnort: berlin

Do, 30.08.07, 08:01

edit
Benutzeravatar
Beatbuzzer
Auserwählter
Auserwählter
Beiträge: 3177
Registriert: Fr, 17.08.07, 11:02
Wohnort: Alfeld / Niedersachsen
Kontaktdaten:

Do, 30.08.07, 11:56

:shock: :shock: ... :shock: *staun*
das ist mal eine einfache und trotzdem praktikable schaltung.....und ohne Spezial IC.. :D
da kann ich ja gleich ma loslegen und auf dem steckbrett die schaltung an meine bedürfnisse anpassen


...(musste zweimal hinschaun, bevor mir klar war das L1 und L2 auf dem gleichen Kern sind..hab mich schon gewundert wie das funzt)....

dickes lob für die erklärung...da muss man nich erst lange guckn worauf es ankommt..meld mich dann nachher wenn ich das ganze ma aufgebaut hab.....

EDIT: herzlichen glückwunsch zum 1000sten..hattich glatt übersehn :oops:
Benutzeravatar
Beatbuzzer
Auserwählter
Auserwählter
Beiträge: 3177
Registriert: Fr, 17.08.07, 11:02
Wohnort: Alfeld / Niedersachsen
Kontaktdaten:

Do, 30.08.07, 13:13

luckylu1 hat geschrieben:
1856_sperrwandler_ohne_ic_2.jpg
die schaltung arbeitet, allerdings ist mir nach einem stromfluss von 30A aus meinem Labornetzteil die Speicherspule abgeraucht....der FET IRFZ44N war recht unbeeindruckt und funktioniert noch....
und den Fehler meine ich auch gefunden zu haben :
nachdem die spannung am ausgang den wert erreicht hat, wo die Z-Diode leitend wird, legt der damit verbundende transistor ganz links die basis des transistors daneben auf masse.....jetzt fließt strom vom 22kohm widerstand in die basis des treibertransistorts T3. der steuert voll auf und mit ihm mein FET.....*rauch*....
Ich habe die Spannung langsam von 6 volt hochgeregelt, als die Schwellenspannung der Z-Doide erreicht war, war schon alles zu spät.....jetzt habe ich perfekt abisolierten Kupferdraht auf der Drossel, aba die is ja ruckzuck neu gewickelt :wink: ......aba obs jez an mir lag, oda ob mein beschriebener fehler eingetreten is....
Benutzeravatar
Beatbuzzer
Auserwählter
Auserwählter
Beiträge: 3177
Registriert: Fr, 17.08.07, 11:02
Wohnort: Alfeld / Niedersachsen
Kontaktdaten:

Do, 30.08.07, 15:51

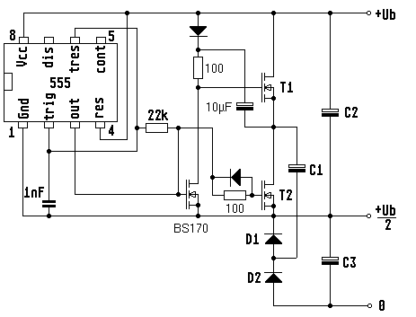
Hab mal das Thema geändert, weil dies ja noch ein weitgreifenderer Thread werden könnte....
nach meinem GAU :D hab ich gleich mal frei aus dem Bauch raus einen Schaltplan gemacht und würd nun gern mal ein paar Meinungen dazu hören :
2320_Schaltplan_Schaltregler_Step_Up_1.jpg
sobald die zener spannung an der z-diode erreicht ist, wird der timer an pin 4 abgeschaltet, sonst schwingt er mit einer frequenz die man am poti P1 einstellen kann....allerdings nicht zu weit auf den ausgang des timers drehen sonst wirds heiß :twisted:
luckylu1
Hyper-User
Hyper-User
Beiträge: 1405
Registriert: So, 29.04.07, 05:11
Wohnort: berlin

Do, 30.08.07, 19:56

2 kurze bemerkungen dazu, langsam hochregeln der spannung ist nicht gut und bei dem beschriebenem, könnte auch sein, das die induktivität zu klein war also mehr windungen wären nicht schlecht

ich überlege gerade, ob mir da ein fehler unterlaufen ist, ist ja schon paar jaare her, ev. finde ich ja noch den plan, dann kann ich das noch mal vergleichen.

kannst du eventuell die von dir aufgebaute schaltung mal in meinen plan einfügen, mit allen werten?
Benutzeravatar
Beatbuzzer
Auserwählter
Auserwählter
Beiträge: 3177
Registriert: Fr, 17.08.07, 11:02
Wohnort: Alfeld / Niedersachsen
Kontaktdaten:

Do, 30.08.07, 20:09

luckylu1 hat geschrieben:2 kurze bemerkungen dazu, langsam hochregeln der spannung ist nicht gut und bei dem beschriebenem, könnte auch sein, das die induktivität zu klein war also mehr windungen wären nicht schlecht
hatte auf einem eisenpulverkern mit den maßen : 7mm innen 14mm außen und 7mm höhe eine bifilare wicklung von ca. 30wdg....sollte nicht für hohe leistungen sein, sondern nur um die schaltung auszuprobieren...immerhin wars nur 0,5er draht, deswegen auch soviel rauch :D

E D I T : was hälst du von der schaltung die ich gemacht hab....is da funktion zu erwarten...für mich sieht das alles ganz ok aus
luckylu1
Hyper-User
Hyper-User
Beiträge: 1405
Registriert: So, 29.04.07, 05:11
Wohnort: berlin

Fr, 31.08.07, 06:08

obwohl ich hier viele ne555 rumliegen habe, hab ich noch nicht so viel damit rumgespielt, deine schaltung ist sehr schwer zu erkennen.

hab mir die andere schaltung noch mal angesehen, ich glaube ich habe zwischen dem 2. und 3. transistor eine stufe vergessen, es fehlt ein transistor BC548 und ein 10kohm widerstand, wird einfach dazwischengeschaltet, dadurch wird das signal noch mal invertiert :oops:

sorry, ich hoffe du verzeihst mir :roll:
Benutzeravatar
Beatbuzzer
Auserwählter
Auserwählter
Beiträge: 3177
Registriert: Fr, 17.08.07, 11:02
Wohnort: Alfeld / Niedersachsen
Kontaktdaten:

Fr, 31.08.07, 13:53

luckylu1 hat geschrieben: hab mir die andere schaltung noch mal angesehen, ich glaube ich habe zwischen dem 2. und 3. transistor eine stufe vergessen, es fehlt ein transistor BC548 und ein 10kohm widerstand, wird einfach dazwischengeschaltet, dadurch wird das signal noch mal invertiert :oops:

sorry, ich hoffe du verzeihst mir :roll:
passiert jedem mal ein fehler.. :wink:
aba dann müsstes gehn, da der FET dann sperrt und nich voll aufsteuert :twisted: *rauch*
zum glück hat mein PFC-Schaltnetzteil bei 30A ne elektronische Überstromsicherung, sonst wärs wohl noch nen bissel heißer geendet.....obwohl der IRFZ44N macht ja auch "nur" 35A mit....werd das dann demnächst nochmal aufbauen und meine Timerschaltung wohl auch...........
dann sehen wir weiter 8)
luckylu1
Hyper-User
Hyper-User
Beiträge: 1405
Registriert: So, 29.04.07, 05:11
Wohnort: berlin

Fr, 31.08.07, 14:06

das der das überlebt hat, ich hab bei ähnlichen gelegenheiten schon 2 parallele 60A-fets zerschossen, die sind regelrecht explodiert, ist eben just for fun, manchmal will ich es eben wissen Lol
bin mal gespannt, ob du das hinbekommst, weil mit dem fet, das wäre ein novum, wenn das funzt. dann ist das der erste step-up wandler mit fet und diskret aufgebaut, den ich kenne. das schöne an der schaltung ist ja, das sie sehr einfach aufzubauen ist und selbst von anfängern verstanden werden kann. ich finde nur meine aufzeichnungen nicht, sonst könnte ich das sicher noch konkretisieren.
Benutzeravatar
Beatbuzzer
Auserwählter
Auserwählter
Beiträge: 3177
Registriert: Fr, 17.08.07, 11:02
Wohnort: Alfeld / Niedersachsen
Kontaktdaten:

Fr, 31.08.07, 17:14

luckylu1 hat geschrieben: bin mal gespannt, ob du das hinbekommst, weil mit dem fet, das wäre ein novum, wenn das funzt. dann ist das der erste step-up wandler mit fet und diskret aufgebaut, den ich kenne. das schöne an der schaltung ist ja, das sie sehr einfach aufzubauen ist und selbst von anfängern verstanden werden kann.
ich präsentiere :
2320_Diskreter_schaltregler_2.jpg

hab leider nur deine Ideen verwendet, z.B. mit der Z-Diode zur Spannungsregelung, könnte man auch ein Poti als Spannungsteiler nehmen, dann wäre das ganze einstellbar.....
aber den Plan etwas geändert...das, was jetzt rausgekommen ist, schwingt und ist auch einigermaßen spannungsstabil.....(meine Speicherspule ist noch zu klein)
da kann man noch ne menge trimmen :wink: , aber so wie es jetzt ist, läufts schonmal :D
Der erste Transistor schaltet den Treibertransistor und damit das FET ab, sobald die Schwellenspannung der Zenerdiode erreicht ist.....
Antworten