ich habe eine alte Vespa, die serienmäßig keine Blinker, kein Bremslicht besitzt. D.h. auch die vorhandene Elektrik ist dafür nicht ausgelegt (6V Wechselstrom).
Nun habe ich vor LED Blinker (Vorne und hinten) sowie ein LED Bremslicht nachzurüsten und übere eine Batterie, einen Akku (Am liebsten eine Powerbank) zu betreiben.
Sollte theoretisch kein großes Problem sein o.?
Die Blinker, Bremslicht wären so etwas in der Art:
- https://www.ebay.de/itm/ToXx-Motorrad-Led-Mini-Einbau-Chopper-Custom-Ruecklicht-Bremslicht-Universal-12V-/372477723547?&_trksid=p2056016.l4276
- https://www.ebay.de/itm/ToXx-LED-Mini-Micro-Blinker-Cube-Wuerfel-schwarz-getoent-Harley-Custom-Chopper-/372507009038?&_trksid=p2056016.l4276
- https://www.ebay.de/itm/LED-Mini-Einbau-Blinker-Trenta-Schwarz-M6-Gewinde-Getont-E-gepruft-Motorrad-Quad/282456971107
Also alles 12 V LED mit 2-3 W...
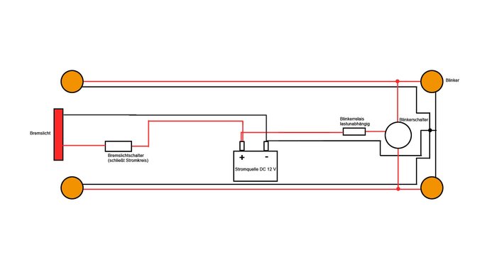
Schaltung hab ich mir ungefähr so gedacht:
[attachment=0]LED-Schaltung.jpg[/attachment]
Natürlich mal nur laienhaft dargestellt.
Blinkrelais, natürlich etwas das für LED ausgelegt ist (z.B. das hier: https://www.louis.de/artikel/joost-nanoflash-mini-blinkrelais/60181002?filter_article_number=60181002&list=903d5425e8522151be3763be36095058)
Schalter hätte ich die originalen Vespa Schalter genommen - da das aber ja reine Kontaktschaltungen sind, sollte das auch kein Problem sein.
Müsste das so gehen? Habe ich etwas übersehen, nicht bedacht?
Und dann die größte Frage - Stromquelle???
Am liebsten wäre mir eine Powerbank z.B. so etwas: https://www.amazon.de/dp/B0713T4XT9/?coliid=I1G1STUZ8VN3YW&colid=6EXL7VEPBV2N&psc=0&ref_=lv_ov_lig_dp_it
Hat ja einen 12 V Ausgang und 6000m AH (also 6aH?) sollten mir für ein paar Stunden Blinken reichen. Wär halt am komfortabelsten zum Aufladen etc. Würde dann halt einfac hden 12V Stecker abisolieren und mit meinen Kabeln verbinden???
Und ich hätt noch nen USB Port dabei
Alternativen wären wohl Blei Gel Akkus oder sowas ?
Was wäre denn am sinnvollsten?
Will natürlich auch das die ganze Verkablung, Elektrik möglichst sicher ist und mir nicht unterm *Popo* abfackelt.
Bei Blei Akkus hab ich gelesen müsste man recht nah an der Batterie eine Sicherung reinbauen o. so ?! Bei ner Powerbank auch ?!
Was für Kabel nimmt man da am besten? Da ich das durch den Rahmen verlegen muss hätt ich an flexible Kupferlizen gedacht...was für´n Querschnitt? 0,5 o. so?
Danke schon mal für Hilfen, Tipps und Anregungen

