4x Impuls Schaltung

Fragen zu Schaltungen, Elektronik, Elektrik usw.

Moderator: T.Hoffmann

Antworten
Bettinger
User
User
Beiträge: 11
Registriert: Do, 13.10.16, 12:34

Do, 13.10.16, 12:43

Hallo zusammen,
ich möchte eine Schaltung bauen die alle 4 Impulse (12 Volt) ein Signal rausgibt und einen
12 Volt Piper/Summer kurz ansteuert. Ist so etwas mit "normalen" Bauteilen möglich. Ich möchte
keine Micro Controller verwenden. Löten kann ich, denke ich, aber bei der Zusammensetzung der
Bauteile fehlen mir die Kenntnisse. Danke schon einmal
K Mader
Mega-User
Mega-User
Beiträge: 253
Registriert: Mo, 03.02.14, 09:23

Do, 13.10.16, 12:56

Hallo Bettinger,

klar ist das möglich.

Du kannst deine Impulse auf einen Zählbaustein geben.
Sobald der Wert 4 erreicht wird (Kann man über "NICHT" und "UND"-Gatter auswerten) kann das Modul eine Monoflop ansteuern, die dann für eine eingestellte Zeit X den Piezo piepsen lässt. :)

Schau dir hierzu mal die ICs der 40xx oder 74xx-Serien an - das ist gute alte - einfach verständliche - Digitaltechnik. ;D

Wenn dir das nicht reicht lass es uns wissen, dann können wir mehr Input liefern. :)
Borax
Star-Admin
Star-Admin
Beiträge: 12243
Registriert: Mo, 10.09.07, 16:28

Do, 13.10.16, 14:20

alle 4 Impulse
Was sind das für Impulse? Sind die 'sauber' (eindeutig und mit halbwegs steilen Flanken) oder kommen die von einem Taster/Schalter o.ä.? Dann muss man für das prellen noch was dazu bauen. Und falls ja (es prellt), in welchen zeitlichen Bereich fallen diese Pulse an? Etwa ein Puls pro Sekunde? Und wie lang sind die Pulse (minimal und maximal)?
Bettinger
User
User
Beiträge: 11
Registriert: Do, 13.10.16, 12:34

Do, 13.10.16, 14:45

zu K Mader
Danke für die schnellen Antworten, wie schon geschrieben ist der Zusammenbau für mich möglich aber es fehlen sonst jegliche Kenntnisse.

zu Borax
es sind 12 Volt Impulse die von einem Relais kommen, ca. 1 Sekunde ein Impuls der ca. 1/2 Sekunde dauert.
Borax
Star-Admin
Star-Admin
Beiträge: 12243
Registriert: Mo, 10.09.07, 16:28

Do, 13.10.16, 14:47

Ok. Also es prellt. Aber wenn die Pulse so halbwegs konstant sind, reicht ein RC -Eingang zum entprellen ggf. schon aus. Letzte Frage: Wie lang soll der Piezo/Summer an bleiben (in etwa)?
Bettinger
User
User
Beiträge: 11
Registriert: Do, 13.10.16, 12:34

Do, 13.10.16, 14:54

So ca. 0,10 Sekunden.
Borax
Star-Admin
Star-Admin
Beiträge: 12243
Registriert: Mo, 10.09.07, 16:28

Do, 13.10.16, 15:50

Ok. Hier mal ein Schaltungsvorschlag:
4017_4Puls_Zähler.jpg
Nicht erschrecken... Der linke NE555 ist (wahrscheinlich) nicht nötig. Der macht nur die Pulse für die Simulation.
Der Schalter W1 ist Dein Relais (schaltet nach Masse). Alle Teile links davon brauchst Du nicht. Die Entprellung mit R5, R6 und C4 ist nach Bauchgefühl. Kann sein, dass man da noch dran schrauben muss. Wenn der 4017 doch mehr Pulse zählt als vorhanden sind (sprich das Kontaktprellen mit zählt). Andererseits darf diese RC Kombination keine sehr große Zeitkonstante haben, weil der 4017 halbwegs steile Flanken braucht. Zur Not müsste man noch einen NE555 zusätzlich zum Entprellen verwenden. In der Simulation siehst Du die 4 Pulse (rote Kurve) und wenn der Eingang beim 4ten Mal auf Masse geht, schaltet der (rechte) NE555 für etwa 0.14 Sekunden durch (diese Zeitkonstante kann durch ändern von R8 auch leicht geändert werden). R3 (mit 1K) soll den Piezo simulieren (blaue Kurve).
Bettinger
User
User
Beiträge: 11
Registriert: Do, 13.10.16, 12:34

Fr, 14.10.16, 10:41

Hallo Borax,
Danke für Mühe die du dir gemacht hast, sieht für mich ganz schön kompliziert aus.
Also brauche ich 1x NE555 und einen CD4017B, Kondensatoren und Widerstände.
Welche Kondensatoren und Widerstände sollte ich nehmen, die Bezeichnung von dem CD4017B
verwirrt mich? Was ist U2, R und C, die fehlen auf dem Bild vom CD4017B?

Der Eingangsimpuls (Zählimpuls) den ich habe ist ein Plus 12 Volt Signal, den kann ich so
da nicht anschließen denke ich, das ist ja kein Minus Signal.
4017_4Puls_Zähler 3.jpg
Borax
Star-Admin
Star-Admin
Beiträge: 12243
Registriert: Mo, 10.09.07, 16:28

Fr, 14.10.16, 11:19

Also brauche ich 1x NE555 und einen CD4017B, Kondensatoren und Widerstände.
Besser 2 NE555. Gerade wenn Du nur ein prellendes +12V / 0V Signal hast, wirst Du höchstwahrscheinlich um eine Schmitt-Trigger-Monoflop-Eingangsstufe zum Entprellen nicht rum kommen (außer mit einem µC was Du ja aber explizit nicht willst - in dem Fall würde ein 8 Pin IC + 5V Regler und ein paar Widerstände reichen). Nur bei einem freien Relais Kontakt (idealerweise ein Umschaltkontakt) könnte man es auch ohne Eingangsstufe versuchen. Wenn da an dem Relais-Schaltkontakt auch noch was anderes angeschlossen ist, sind weder die Flanken steil, noch kann man eine einfache Entprellung verwenden (hier hatten wir auch so ein Problem: viewtopic.php?f=35&t=15423&hilit=4017&start=50 bei einer ähnlichen Schaltung die ebenfalls mit CD4017B aufgebaut war).
Was ist U2, R und C, die fehlen auf dem Bild vom CD4017B?
U2 ist nur die Bezeichnung für den zweiten IC (der erste ist der eine NE555, der 3. ist der zweite NE555). R ist der Reset-Eingang des CD4017B (Pin 15) und C dessen Clock-Eingang (Pin 14).
Wenn Du es versuchen willst, kann ich Dir noch einen Schaltplan mit Schmitt-Trigger-Monoflop-Eingangsstufe malen.
Noch mal eine andere Frage: Dieses Relais... Wie wird das angesteuert? Vielleicht ist ja die Eingangsseite dieses Relais Prell-frei?
Bettinger
User
User
Beiträge: 11
Registriert: Do, 13.10.16, 12:34

Fr, 14.10.16, 18:27

Hallo Borax,
anzapfen kann ich nur das Blinksignal von einer kleinen 12 Volt Glühlampe und ein Plus Signal, die Leitungen kommen aus
einer schwarzen Box. Wäre prima, wenn du mir einen Schaltplan mit Schmitt-Trigger-Monoflop-Eingangsstufe zum Entprellen
machen könntest. Wie ist das denn mit dem Zählimpuls der ja 12 Volt Plus (Glühlampe) hat?
Borax
Star-Admin
Star-Admin
Beiträge: 12243
Registriert: Mo, 10.09.07, 16:28

Fr, 14.10.16, 22:14

Wäre prima, wenn du mir einen Schaltplan mit Schmitt-Trigger-Monoflop-Eingangsstufe zum Entprellen
machen könntest.
Ok. Aber heute nicht mehr. Eher morgen Abend...
Wie ist das denn mit dem Zählimpuls der ja 12 Volt Plus (Glühlampe) hat?
Kein Problem. Die 12V Plus werden einfach über einen Widerstand auf die Basis eines Transistors gegeben. Der schaltet dann nach Masse, wenn an der Basis mehr als 0.7V anliegen (bzw. vor dem Basisvorwiderstand eben 12V).
Bettinger
User
User
Beiträge: 11
Registriert: Do, 13.10.16, 12:34

Sa, 15.10.16, 12:11

Vielen Dank dafür, ich werde mal versuchen, das mit dem Transistor hinzubekommen.

Ich habe die Schaltung jetzt so geändert, ich hoffe es ist richtig.
4017_4Puls_Zähler 5.jpg
Borax
Star-Admin
Star-Admin
Beiträge: 12243
Registriert: Mo, 10.09.07, 16:28

Sa, 15.10.16, 13:11

Ich würde einen NPN Transistor nehmen. Aber prinzipiell ja. Noch was... Ich hab mich heute noch mal mit dem 4017 beschäftigt. Es gibt je nach Hersteller unterschiedliche Versionen. Beim Conrad gibt es den 'Original' CD4017BE von Texas Instruments: https://www.conrad.de/de/logik-ic-zaehl ... 15441.html . Dieser hat schon einen eingebauten Schmitt-Trigger-Eingang, so dass bei diesem Typ KEINE zusätzliche Eingangsschaltung (abgesehen vom Transistor und einem RC Tiefpass) nötig wäre:
Schmitt trigger action in the clock input circuit provides pulse shaping that allows unlimited clock input pulse rise and fall times
Quelle: http://www.produktinfo.conrad.com/daten ... 16_TID.pdf
Der MOS 4017 von Reichelt ist hingegen ein National Semiconductor mit einer maximum Clock Rise and Fall Time von 20 µs
Daher würde ich denjenigen von Conrad empfehlen (kostet halt 15ct mehr ;) ). Aber damit kannst Du den zusätzlichen NE555 zur Signalaufbereitung einsparen. Solltest Du den 4017 woanders kaufen wollen, dann bitte auf einen Original CD4017BE von Texas Instruments achten.
Ich mach Dir bis heute Abend noch einen kompletten Schaltplan.
Bettinger
User
User
Beiträge: 11
Registriert: Do, 13.10.16, 12:34

Sa, 15.10.16, 17:05

Hallo Borax,
vielen Dank noch einmal für die Mühe die du dir machst. Ich werde dann den Zähler von Texas Instruments kaufen.
Borax
Star-Admin
Star-Admin
Beiträge: 12243
Registriert: Mo, 10.09.07, 16:28

Sa, 15.10.16, 23:31

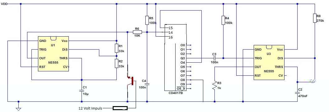
Ok... Ist doch ein wenig später geworden.
Hier der Schaltplan:
4_Puls_Counter2.png
Wie schon angemerkt: Funktioniert so nur mit dem 'Original' CD4017BE von Texas Instruments.
Betriebsspannung (VDD) hab ich jetzt mit 12V angenommen. Es würde aber auch mit 9V oder 5V gehen (hängt natürlich auch vom Piezo ab).
Bettinger
User
User
Beiträge: 11
Registriert: Do, 13.10.16, 12:34

So, 16.10.16, 07:41

Das kann ich ja gar nicht wiedergutmachen, vielen Dank. 12 Volt ist richtig. Nach meinen Informationen (Google) sollten die Widerstände 1/4 Watt haben. Welche Kondensatoren nehme ich da am besten, es gibt ja sehr viele unterschiedliche Typen? Die Teile werde ich mir besorgen und gebe
dann eine Rückmeldung.
Borax
Star-Admin
Star-Admin
Beiträge: 12243
Registriert: Mo, 10.09.07, 16:28

So, 16.10.16, 11:43

Kondensatoren: Ganz einfache Keramik oder Polyester: https://www.conrad.de/de/keramik-konden ... 31855.html und/oder https://www.conrad.de/de/polyester-kond ... 35240.html bzw. https://www.conrad.de/de/polyester-kond ... 35249.html . Widerstände: Einfach die billigsten...
Bettinger
User
User
Beiträge: 11
Registriert: Do, 13.10.16, 12:34

Do, 10.11.16, 11:57

Hallo Borax,

hat sich leider alles etwas verzögert, Conrad hatte die zurzeit nicht vorrätig, dann noch ein
Kurzurlaub usw..

Ich habe die Schaltung auf ein Steckbrett aufgebaut (ausgeliehen) und nach einigen Versuchen
hat alles funktioniert. Bein Einschalten piept es einmal und dann nach 3 Mal betätigen des
Einganges piept es wieder. Dann piept es immer alle 4 Mal wie gewünscht. Da es beim Einschalten
einmal piept, ist es somit gleich eine Funktionskontrolle. Also alles perfekt. Vielen Dank dafür.

Ich wollte alles etwas kleiner auf einer Lochplatine oder Streifenplatine aufbauen, gibt es da
einen Trick wie ich das etwas sauberer hinbekomme, nicht so wuselig wie auf dem Steckbrett?
Borax
Star-Admin
Star-Admin
Beiträge: 12243
Registriert: Mo, 10.09.07, 16:28

Do, 10.11.16, 12:37

Erst mal: Gratuliere zum Erfolg!
...gibt es da einen Trick...
Naja... Trick im Sinne von 'Vollautomatik' natürlich nicht. In erster Linie geht das mit einer guten Planung. Es gibt durchaus Programme mit denen man so was planen kann. Ich selbst habe eine (uralte) Lochmaster Version. Lochmaster ist aber nicht gerade billig (http://www.abacom-online.de/html/lochmaster.html ). Und wegen einer einzigen Platine lohnt sich das sicher nicht.
Ansonsten gibt es hier eine Übersicht zu solcher Software:
http://www.electroschematics.com/2270/v ... -software/
Es geht aber auch mit Papier und Beistift...
Wenn Du mir sagst, welche Bauteile Du jetzt verwendet hast (isb. bei den Kondensatoren, weil die gibt es mit sehr unterschiedlichen Rastermaßen) und was alles auf die Platine soll (Piezo) kann ich Dir auch einen Lochmasterplan erstellen.
Um es richtig kleiner zu machen müsstest Du allerdings auf SMD Bauteile zurückgreifen.
Bettinger
User
User
Beiträge: 11
Registriert: Do, 13.10.16, 12:34

Fr, 11.11.16, 12:09

Hallo Borax,

danke, ich habe dafür schon einige Versuche gebraucht, aber egal, es funktioniert. Ich habe von den Bauteilen mal ein
Foto gemacht und hoffe es ist ersichtlich um welche Teile / Größe es sich handelt. Kleiner als jetzt muss es nicht sein,
denn ich glaube nicht, mit den noch kleineren Teilen zurecht zu kommen. Wäre prima wenn du mir ein Lochplan erstellen könntest.

Fast vergessen, der Eingangs Pin muss nur ein Lötpunkt sein wo ich dann ein Kabel anlöte. Der Piezo benötigt dann zwei Lötpunkte.
borax.jpg
Borax
Star-Admin
Star-Admin
Beiträge: 12243
Registriert: Mo, 10.09.07, 16:28

Fr, 11.11.16, 20:28

Ok. Mach ich. Kann aber ein klein wenig dauern...
Das Foto ist super :D
Noch eine Frage: Lochraster oder Streifenraster? Lochraster kann man enger packen, benötigt aber mehr Drahtbrücken. Bei Streifenraster können einige (wann auch nicht alle) Verbindungen über die Streifen erfolgen. Aber man muss auch sehr sauber die Leiterbahnen trennen, sprich unerwünschte Kurzschlüsse sind hier häufiger.
Wenn ich mir den Schaltplan so anschaue würde ich eher Lochraster verwenden.
Borax
Star-Admin
Star-Admin
Beiträge: 12243
Registriert: Mo, 10.09.07, 16:28

Fr, 11.11.16, 22:16

Ich habe entschieden... Lochraster.
Platine mit 'Röntgenblick' (Unterseite mit den grünen Linien sichtbar)
4_Puls_Counter3.jpg
Oberseite ohne 'Röntgenblick'
4_Puls_Counter4.jpg
Unterseite ohne 'Röntgenblick'
4_Puls_Counter5.jpg
Du brauchst 4 Drähte mit Isolierung und knapp 20 Drähte ohne Isolierung. Auf der Unterseite einfach die Lötaugen (wo eingezeichnet) mit etwas mehr Lötzinn zusammen löten. Da ist es nicht nötig, extra Drähte zu legen.
Bettinger
User
User
Beiträge: 11
Registriert: Do, 13.10.16, 12:34

Di, 15.11.16, 13:14

Danke Borax für die Arbeit die du dir gemacht hast. Das ist für mich deutlich einfacher alles auf eine Lochplatine zu bringen.
Antworten