Moodlight Schaltung
Moderator: T.Hoffmann
Hey Leute,
ich hab vor mir diese Schaltung von http://www.bit-tech.net/article/92/ nachzubauen Nun hab ich aber eine Frage auf der Seite steht das R1 und R2 = 220Ohm sein sollten und R3 = 100 Ohm für folgende RGB- LED
RED If = 30mA, Vf = 2.0V
GREEN If = 25mA, Vf = 2.2V
BLUE If = 30mA, VF = 4.5V
Jetzt weis ich aber nicht wieviel Ohm ich für normale LED's benötige.
Also:
Rot = 20mA 2,2 V
Grün= 20mA 3,0 V
Blau= 20mA 3,1 V
Wäre cool wenn mir jemand helfen könnte.
MfG Timm
ich hab vor mir diese Schaltung von http://www.bit-tech.net/article/92/ nachzubauen Nun hab ich aber eine Frage auf der Seite steht das R1 und R2 = 220Ohm sein sollten und R3 = 100 Ohm für folgende RGB- LED
RED If = 30mA, Vf = 2.0V
GREEN If = 25mA, Vf = 2.2V
BLUE If = 30mA, VF = 4.5V
Jetzt weis ich aber nicht wieviel Ohm ich für normale LED's benötige.
Also:
Rot = 20mA 2,2 V
Grün= 20mA 3,0 V
Blau= 20mA 3,1 V
Wäre cool wenn mir jemand helfen könnte.
MfG Timm
Der Vorwiderstand einer LED läst sich einfach berechnen
UBat = Versorgungsspannung in Volt
ULed = LED Spannung in Volt
ILed = LED Strom in Ampere
Rv = Vorwiderstand
Die Formel:
Rv = (UBat - ULed) / ILed
und noch ein Beispiel
UBat = 5V
ULed = 2.1V
ILed = 0.02A
(5V - 2.1V) / 0.02A = 145 Ohm
Aber da es in der E12 Reihe keine 145 Ohm gibt immer den nächstgrößeren Wert nehmen > also 150 Ohm.
MfG Kai
UBat = Versorgungsspannung in Volt
ULed = LED Spannung in Volt
ILed = LED Strom in Ampere
Rv = Vorwiderstand
Die Formel:
Rv = (UBat - ULed) / ILed
und noch ein Beispiel
UBat = 5V
ULed = 2.1V
ILed = 0.02A
(5V - 2.1V) / 0.02A = 145 Ohm
Aber da es in der E12 Reihe keine 145 Ohm gibt immer den nächstgrößeren Wert nehmen > also 150 Ohm.
MfG Kai
hm ich habs mir das nochmal genau angeschaut auf der Seite
Also ich finde das auch etwas wenig das die dort an Widerständen eingesetzt haben.
Was sein kann, da ist ja noch ein Transistor dazwischen der ja jenachdem mehr oder weniger strom an der Basis abbekommt und dadurch eventuell nie ganz offen ist und den vollen Strom leitet. Das heißt an dem Transostor fällt eine gewisse Spannung ab und dazu sind es noch NPN Transistoren sind. wo ich diesen effekt schon gesehen habe.
Heist eigentlich soviel wie: die gewählten widerstandswerte erzeugen ohne das überlasten der LEDs gute Resultate.The chosen values produce good results without over loading the led
Also ich finde das auch etwas wenig das die dort an Widerständen eingesetzt haben.
Was sein kann, da ist ja noch ein Transistor dazwischen der ja jenachdem mehr oder weniger strom an der Basis abbekommt und dadurch eventuell nie ganz offen ist und den vollen Strom leitet. Das heißt an dem Transostor fällt eine gewisse Spannung ab und dazu sind es noch NPN Transistoren sind. wo ich diesen effekt schon gesehen habe.
-
Elektrofreak
- Super-User

- Beiträge: 73
- Registriert: Mo, 25.09.06, 15:27
- Kontaktdaten:
also am Transistor fällt auf jeden Fall Spannung ab, jedoch denke ich, dass, jenachdem wie viel die Kondensatoren aufgeladen werden, nicht viel an dem abfällt -> bestimmt 9V Restspannung mindestens. Wenn du dir nicht sicher bist, dann bau doch die schaltung einfach nach und setze keine wiederstände für die LEDs ein. Messe mal die Spannungen an den Ausgängen und berechne daraus die optimalen Werte. Wenn du dir nicht ganz sicher bist, löte Potis anstelle der LED-Wiederstände ein. (Dabe aber am besten 2-3x so große Werte benutzen wie berechnet und NIE bis zum anschlag aufdrehen => wiederstand nie gegen 0 laufen lassen) Somit kannst du auch am besten die Helligkeit jedes "Kanals" auf deine LED abstimmen.
Berechnung siehe in den obrigen Posts.
Konnte ich dir damit helfen
Edit: Am Ausgang; ausgenommen dem Spannungsabfall am Wiederstand; ist in etwa = Spannung am Kondensator - 0,7V
Beispiel:
Spannung Kondensator: 8V
Ausgangsspannung = 8V - 0,7V = 7,3V
Berechnung siehe in den obrigen Posts.
Konnte ich dir damit helfen
Edit: Am Ausgang; ausgenommen dem Spannungsabfall am Wiederstand; ist in etwa = Spannung am Kondensator - 0,7V
Beispiel:
Spannung Kondensator: 8V
Ausgangsspannung = 8V - 0,7V = 7,3V
- ravedave83
- Mega-User

- Beiträge: 270
- Registriert: Mi, 19.07.06, 14:14
- Wohnort: Bermbach/Thüringen
- Kontaktdaten:
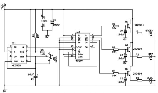
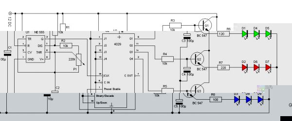
Hab da auch'n paar Fragen zu! Allerdings sieht mein Schaltplan etwas anderst aus!
1. Was mach ich mit dem Pin von IC2 wo die 7 dran steht?
2. Verstehe die Sache oben und unten mittig vom IC2 net 8 und 16 (Edit: Sorry sieht man ja in dem oben) Da sgt mir allerdings IC2P nix???
mfG Dave
2. Verstehe die Sache oben und unten mittig vom IC2 net 8 und 16 (Edit: Sorry sieht man ja in dem oben) Da sgt mir allerdings IC2P nix???
mfG Dave
ravedave83 hat geschrieben:Hab da auch'n paar Fragen zu! Allerdings sieht mein Schaltplan etwas anderst aus! 1. Was mach ich mit dem Pin von IC2 wo die 7 dran steht?
2. Verstehe die Sache oben und unten mittig vom IC2 net 8 und 16 (Edit: Sorry sieht man ja in dem oben) Da sgt mir allerdings IC2P nix???
mfG Dave
Pin 7 lässt du einfach offen, also nix machen
Mit dem Pin7 (Cout) kannst du mehrere 4029 hintereinanderschalten, macht man wenn man z.b: einen BCD Zähler mit mehr als 4 Bit realisieren will, hat aber nix mit der Schaltung hier zu tun.
grüßle zuBBu
- ravedave83
- Mega-User

- Beiträge: 270
- Registriert: Mi, 19.07.06, 14:14
- Wohnort: Bermbach/Thüringen
- Kontaktdaten:
Also erst ma danke für die schnelle Antwort.
Geht aber schon weiter mit der Fragerei. Hab heut morgen mal das Datenblatt bei Reichelt zum 4029 angeschaut und mir ist aufgefallen das die Pinbelegung da total anderst ist wie auf'm Schaltplan.
Kann ich das laut Plan so zusammenlöten, wenn ja wo iss da dann die 8 und 16!
Oder muß ich mich nach'm Datenblatt richten?
Wieso sind beim ne555 an pin4 und beim 4029n an pin5 kreise
mfg Dave
Geht aber schon weiter mit der Fragerei. Hab heut morgen mal das Datenblatt bei Reichelt zum 4029 angeschaut und mir ist aufgefallen das die Pinbelegung da total anderst ist wie auf'm Schaltplan.
Kann ich das laut Plan so zusammenlöten, wenn ja wo iss da dann die 8 und 16!
Oder muß ich mich nach'm Datenblatt richten?
Wieso sind beim ne555 an pin4 und beim 4029n an pin5 kreise
mfg Dave
- ravedave83
- Mega-User

- Beiträge: 270
- Registriert: Mi, 19.07.06, 14:14
- Wohnort: Bermbach/Thüringen
- Kontaktdaten:
Nee aber'n link!
http://www.bader-frankfurt.de/elek/rgbledfade.jpg
http://www.bader-frankfurt.de/elek/rgbledfade.jpg
Bei mir Funktioniert der Link irgendwie nicht?
- Doc_McCoy
- Hyper-User

- Beiträge: 1962
- Registriert: Sa, 03.06.06, 15:49
- Wohnort: Neualbenreuth
- Kontaktdaten:
Kannst du bitte mal einen richtigen Link hier ersetzen.ravedave83 hat geschrieben:Nee aber'n link!
http://www.bader-frankfurt.de/elek/rgbledfade.jpg
Es ist der richtige Link, es ist nur nicht erlaubt aus anderen Seiten dort hin zu verlinken, füge die Adresse per copy/paste direkt in die Adresszeile deines Browsers ein schon gehstDoc_McCoy hat geschrieben:Kannst du bitte mal einen richtigen Link hier ersetzen.ravedave83 hat geschrieben:Nee aber'n link!
http://www.bader-frankfurt.de/elek/rgbledfade.jpg
Doc_McCoy hat geschrieben:Oh!!! Sry
Kein Problem
- ravedave83
- Mega-User

- Beiträge: 270
- Registriert: Mi, 19.07.06, 14:14
- Wohnort: Bermbach/Thüringen
- Kontaktdaten:
Ich muß mich auch entschuldigen! Wußte nich das der link so net geht! Allerdings bei mir geht dat!
@zuBBu kannst du dir bitte das http://www.lumitronixforum.de/viewtopic.php?t=1084
nochmal anschauen?
@zuBBu kannst du dir bitte das http://www.lumitronixforum.de/viewtopic.php?t=1084
nochmal anschauen?
Hab ich gemachtravedave83 hat geschrieben:Ich muß mich auch entschuldigen! Wußte nich das der link so net geht! Allerdings bei mir geht dat!
@zuBBu kannst du dir bitte das http://www.lumitronixforum.de/viewtopic.php?t=1084
nochmal anschauen?
Habe ich nicht, aber was funktioniert nicht? Einer genauere Fehlerbeschreibung würde helfen, was hast du schon alles probiert?Timm hat geschrieben:hat jetzt schon jemand die schaltung nachgebaut??? weil bei mir funktioniert die irgenwie nicht
Je genauer und ausführlicher seine Frage stellt, desto besser kann man per ferndiagnose Antworten.
Die schaltung ist aber so simpel da dürfte fast nix schief gehen ...
so simpel isses auch nich^^ ich kann erst morgen mal mein gezeichneten schaltplan hochladen ich weis nicht wo der fehler ist.. nach meiner ansicht ist alles verbunden und müsste funktionieren aber es leuchtet nichts bzw. es fadet kurz an und dann wieder aus und dann geht garnix mehr.
Na das ist schon mal eine Aussagen, weil nix funktionieren = Dunkel 
Aber dann hast du ja schon mal den Fehler sehr eingegrenzt ... so wie sich das anhört ist vermutlich etwas um den NE555 Timerbaustein nicht richtig verdrahtet. Denn wenn du ein Faden der LEDs hast kannst, kannst du die Fehlersuchen beim NE 555 beginnen, LEDs, Trasistoren und 4029 scheinen ja zu funktionieren.
... mach doch mal Foto von der Platine
... und dann sehen wir weiter ...
cu zuBBu
Aber dann hast du ja schon mal den Fehler sehr eingegrenzt ... so wie sich das anhört ist vermutlich etwas um den NE555 Timerbaustein nicht richtig verdrahtet. Denn wenn du ein Faden der LEDs hast kannst, kannst du die Fehlersuchen beim NE 555 beginnen, LEDs, Trasistoren und 4029 scheinen ja zu funktionieren.
... mach doch mal Foto von der Platine
... und dann sehen wir weiter ...
cu zuBBu
