da kann man nicht die helligkeit des LEDs einstellen oder? tuts nämlcih auch nicht. wenn der wiederstand despottis zu groß ist fließt genug strom in den transistor, dass dieser durchschält und die ELD zum leuchten bringt. wenn der Potti aber fast keinen wiederstand hat dann fließt der strom durhc den potti zu - Ub und nicht in den transistor der dann folglich auch nicht durchschaltet. also geht die LEd ab einer bestimmten einssetllung de s pottis an und wieder aus wenn der potti darunter ligt. das mti der helligkeit geht doch eig nur wenn man den potti parralel zu Kollektor -Emittor des transistors schält oder? dann müsste das gehn?ok, nächster schritt, löte mal das poti von der basis des letzten transistors nach -Ub an, damit müsstest du dann die helligkeit der led variieren können, dann geht es weiter^^
Music to Light
Moderator: T.Hoffmann
ok geht aber ich lgaub an deiner überlegung war ein fehler fällt mri grad ein.
ne, du hast einen unterschied von nur ein paar millivolt zwischen min und max der helligkeit, wenn der widerstand des potis zu gross ist, hast du für diesen bereich nur einen sehr kleinen winkel zur verfügung, wenn du sehr langsam über diesen wert gehst, solte es auch einen kleinen bereich geben, wo du zwischenwerte einstellen kannst.
ein 5kohm poti wäre da besser
bis hier scheint jedenfalls alles zu funktionieren^^ und wir könnten eigentlich weiter machen
ein 5kohm poti wäre da besser
bis hier scheint jedenfalls alles zu funktionieren^^ und wir könnten eigentlich weiter machen
und wie ?^^
aber nohcmla zu dem potti, mit dem kann ich nciht die helligkeit einstellen wenn er von basis zu emittor geht! oder lig ich da falsch? ein Transistor funktioniert doch so; ist auf basis emitor ein geringer strom dann schält der transistor frei und auf collektor emmitor kann ein großer strom fließen? alsowenn der pottir einen sehr großen wert annimt dann ist er wie ien schot. also kein strom (oder nur sehr wenig geht durch) sondern fast alles in den transistor. in unserer schaltung reicht das um diesen durchzuschalten. (hat ja im schritt davor auch getan. aber wenn der potti einen zu geringen wiederstand hat fließt der goßteil des stroms durhc den potti wieder direkt zu -Ub und nciht in den transistor. und dieser kann dann nciht durchschalten. das was du meinst müsste geh wenn cih den potti zwischen collektor und emmitor schalte also theoretisch einfach einen vorwiederstand ne LED und den potti in reihe( der rest der schaltung hat dann ja nix mehr zu tun). korrigir mich ruhig wenn cih falsch lig aber so hat man mri das in physik beigebracht.
aber egal wie gehts weiter was wäre der nächste schritt?
aber nohcmla zu dem potti, mit dem kann ich nciht die helligkeit einstellen wenn er von basis zu emittor geht! oder lig ich da falsch? ein Transistor funktioniert doch so; ist auf basis emitor ein geringer strom dann schält der transistor frei und auf collektor emmitor kann ein großer strom fließen? alsowenn der pottir einen sehr großen wert annimt dann ist er wie ien schot. also kein strom (oder nur sehr wenig geht durch) sondern fast alles in den transistor. in unserer schaltung reicht das um diesen durchzuschalten. (hat ja im schritt davor auch getan. aber wenn der potti einen zu geringen wiederstand hat fließt der goßteil des stroms durhc den potti wieder direkt zu -Ub und nciht in den transistor. und dieser kann dann nciht durchschalten. das was du meinst müsste geh wenn cih den potti zwischen collektor und emmitor schalte also theoretisch einfach einen vorwiederstand ne LED und den potti in reihe( der rest der schaltung hat dann ja nix mehr zu tun). korrigir mich ruhig wenn cih falsch lig aber so hat man mri das in physik beigebracht.
aber egal wie gehts weiter was wäre der nächste schritt?
ist doch nicht so schwer zu verstehen, damit ein ausreichend grosser strom über die basis-emitterstrecke fliessen kann, muss die Ube über dem sogenanten schwellwert liegen. dieser schwellwert ist aber keinesfalls ein fester wert, sondern ein bereich von einigen 100mV. der feste widerstand von + Ub ermöglicht einen maximalen strom nach etwa der folgenden formel: (Ub - Ube) : R = Ibemax . dieser strom muss mindestens so gross sein, das er den transistor (durch seine stromverstärkung) vollkommen aufsteuern kann, das das der fall ist, zeigt sich bei weglassen des potis, durch das leuchten der led. mit einfügen des potis nach masse entsteht ein spannungsteiler,
solange dessen wert relativ hochohmig ist, fliesst trotzdem fast der gesamte strom über die basis-emitterstrecke und steuert den transistor auf. mit verringerung des widerstands (des potis) fliesst ein immer grösserer stromanteil nicht mehr über den transistor, sondern direkt nach -Ub. bei erreichen der schwellspannung Ube kommt der strom durch den transistor zum erliegen und der transistor sperrt. da mit dem poti dieser spannungsteiler kontinuierlich verändert werden kann, kann auch der strom durch den transistor kontinuierlich verändert werden.
wenn der wert des potis allerdings zu hoch ist, kommt es zu folgendem effekt, selbst der anfangswert des potis ist schon so hoch, das keine sichtbare veränderung der helligkeit vorhanden ist, erst mit erreichen des endbereiches
der fast mit dem endanschlag zusammen fällt, kommt ein scheinbar geschalteter stromfluss zustande, der die led verlöschen lässt. um das besser zu verstehen, eine kleine rechnung: über den 10kohm widerstand fliesst ohne das poti etwa folgender strom. 9V - 0,7V(Ube)= 8,3V; 8,3V : 10Kohm = 0,83mA, daraus können wir den scheinbaren widerstand der basis-emitterstrecke bestimmen. 0,7V : 0,83mA = 843,37ohm ein gleichgrosser parallel liegender widerstand verringert den strom gerade einmal um die hälfte! sollte die stromverstärkung des transistors sehr hoch sein, wäre das nicht einmal bemerkbar, nehmen wir mal dazu kurz den kollektorkreis unter die lupe,
9V - 3,1V - 1V = 4,9V; 4,9V : 470ohm = 10,43mA, nehmen wir nun eine stromverstärkung des transistors von nur 100fach an, kommen wir auf einen notwendigen basisstrom von 10,43mA : 100 = 0,1043mA ! nehmen wir nun von oben die hälfte von 0,83mA bei einem widerstand von etwa 843ohm so kommen wir leicht darauf, das eventuell bei 100ohm eine sichtbare verringerung der helligkeit der led feststellbar wäre. nehmen wir weiter an, das der drehwinkel des potis zwischen minimum und maximum etwa 270° beträgt, müssten wir die 50kohm durch 270 teilen um für ein grad drehwinkelveränderung die widerstandsänderung zu ermitteln, 50000ohm : 270° = ~185ohm/°, was widerum bedeuten würde, das mit ca. 0,5° drehwinkel änderung der für uns interessante bereich durchlaufen wird.
nehmen wir nun eine verstärkung von immernoch möglichen 400fach an, kommen wir auf einen winkel von 0,125° für den uns interessierenden bereich. sorry, aber das klappt nicht mit dem poti und auch nicht mit deiner feinmotorik, die ich hier keinesfalls in frage stelle. selbst mit dem von mir angegebenem 5kohm poti wäre das schon äusserst schwierig. daher kannst du das nur als aus und einschalten empfinden, was aber trotzdem ein beweis für die prinzipielle funktionstüchtigkeit dieser stufe ist.
solange dessen wert relativ hochohmig ist, fliesst trotzdem fast der gesamte strom über die basis-emitterstrecke und steuert den transistor auf. mit verringerung des widerstands (des potis) fliesst ein immer grösserer stromanteil nicht mehr über den transistor, sondern direkt nach -Ub. bei erreichen der schwellspannung Ube kommt der strom durch den transistor zum erliegen und der transistor sperrt. da mit dem poti dieser spannungsteiler kontinuierlich verändert werden kann, kann auch der strom durch den transistor kontinuierlich verändert werden.
wenn der wert des potis allerdings zu hoch ist, kommt es zu folgendem effekt, selbst der anfangswert des potis ist schon so hoch, das keine sichtbare veränderung der helligkeit vorhanden ist, erst mit erreichen des endbereiches
der fast mit dem endanschlag zusammen fällt, kommt ein scheinbar geschalteter stromfluss zustande, der die led verlöschen lässt. um das besser zu verstehen, eine kleine rechnung: über den 10kohm widerstand fliesst ohne das poti etwa folgender strom. 9V - 0,7V(Ube)= 8,3V; 8,3V : 10Kohm = 0,83mA, daraus können wir den scheinbaren widerstand der basis-emitterstrecke bestimmen. 0,7V : 0,83mA = 843,37ohm ein gleichgrosser parallel liegender widerstand verringert den strom gerade einmal um die hälfte! sollte die stromverstärkung des transistors sehr hoch sein, wäre das nicht einmal bemerkbar, nehmen wir mal dazu kurz den kollektorkreis unter die lupe,
9V - 3,1V - 1V = 4,9V; 4,9V : 470ohm = 10,43mA, nehmen wir nun eine stromverstärkung des transistors von nur 100fach an, kommen wir auf einen notwendigen basisstrom von 10,43mA : 100 = 0,1043mA ! nehmen wir nun von oben die hälfte von 0,83mA bei einem widerstand von etwa 843ohm so kommen wir leicht darauf, das eventuell bei 100ohm eine sichtbare verringerung der helligkeit der led feststellbar wäre. nehmen wir weiter an, das der drehwinkel des potis zwischen minimum und maximum etwa 270° beträgt, müssten wir die 50kohm durch 270 teilen um für ein grad drehwinkelveränderung die widerstandsänderung zu ermitteln, 50000ohm : 270° = ~185ohm/°, was widerum bedeuten würde, das mit ca. 0,5° drehwinkel änderung der für uns interessante bereich durchlaufen wird.
nehmen wir nun eine verstärkung von immernoch möglichen 400fach an, kommen wir auf einen winkel von 0,125° für den uns interessierenden bereich. sorry, aber das klappt nicht mit dem poti und auch nicht mit deiner feinmotorik, die ich hier keinesfalls in frage stelle. selbst mit dem von mir angegebenem 5kohm poti wäre das schon äusserst schwierig. daher kannst du das nur als aus und einschalten empfinden, was aber trotzdem ein beweis für die prinzipielle funktionstüchtigkeit dieser stufe ist.
der nächste schritt, ist praktisch an der basis des vorhergehenden transistors durchzuführen. dazu muss der widerstand von der basis nach +Ub einseitig abgelötet sein, nach anlegen der spannung leuchtet nun die led.
wenn du die eben geöffnete verbindung schliesst, muss die led ausgehen. wenn das funktioniert, kannst du den widerstand wieder einlöten und das poti bei diesem transistor zwischen basis und -Ub anschliessen. damit müsstest du jetzt die helligkeit der led einstellen können.
wenn du die eben geöffnete verbindung schliesst, muss die led ausgehen. wenn das funktioniert, kannst du den widerstand wieder einlöten und das poti bei diesem transistor zwischen basis und -Ub anschliessen. damit müsstest du jetzt die helligkeit der led einstellen können.
ok hab cih gemacht als ich den widerstand abgemacht hab hat die LED geleuchtet, als er wieder ran kam war sie aus. Auch das mti dem Potti hat einwandfrei funktioniert, ich hab sogar mla so ein halb-hell hinbekommen dank meiner enomren *gg* Feinmotorik^^ aber nur einmal. ansonsten ist mir nur aufgefallen, dass wenn cih den potti schnell gedreht habe, die LED noch ne weile an blieb und erst ca eine sec danach aus ging. (warscheinlcih wieder ein Kondensator der sich entleerte oder?)
ok ready for the next step!^^
ok ready for the next step!^^
freut mich, am besten wäre es, wenn du etwa den wert des widerstandes ermitteln könntest, bei dem die led angeht.
entweder durch messen oder durch abschätzen des winkels sollte das möglich sein, nun könntest du dir einen festwiderstand suchen, der mit der parallelschaltung (des maximalwertes) des potis etwas über über diesem wert liegt, nun solltest du die helligkeit halbwegs vernünftig einstellen können, am besten wäre ein leichtes, gerade noch erkennbares glimmen. wenn du das hinbekommst, kannst du über einen kondensator oder auch dein frequenzfilter,
musik einspielen, nun müsste die led lustig dazu flackern.
fertig
entweder durch messen oder durch abschätzen des winkels sollte das möglich sein, nun könntest du dir einen festwiderstand suchen, der mit der parallelschaltung (des maximalwertes) des potis etwas über über diesem wert liegt, nun solltest du die helligkeit halbwegs vernünftig einstellen können, am besten wäre ein leichtes, gerade noch erkennbares glimmen. wenn du das hinbekommst, kannst du über einen kondensator oder auch dein frequenzfilter,
musik einspielen, nun müsste die led lustig dazu flackern.
fertig
genau auserdem hab ich ferien und brauhc was zu tun! und zweitens. wenn ich das kauf dann fragt jeder " wow was hat das ding gekostet?" wenn cih es selber mach fragt jeder "wow, sowas könnt ich nie machen, kanns tmri auch so eins bauen? wärst ein schatz!"
@ Lucky
das mti dem wiederstand suchen und parallelschalten hab ich noch nicht ganz gerafft... ?
@ Lucky
das mti dem wiederstand suchen und parallelschalten hab ich noch nicht ganz gerafft... ?
also, noch mal langsam, du stellst das poti auf den umschaltpunkt (helligkeit), dann ermittelst du den widerstandswert des potis, der wert dürfte etwa bei 10kohm liegen. jetzt nimmst du einen etwas grösseren wert,
etwa 15kohm und schaltest ihn parallel zum poti, jetzt kannst du mit dem poti den wert besser einstellen. mmm,
jetzt verstanden? , da im schaltpunkt schon eine gringe stromänderung ausreicht, wird der hauptanteil durch den parallelwiderstand geleitet, die geringe änderung bringt dann das poti. im grunde genommen könntest du das auch mit der parallelschaltung von widerständen, ausrechnen und eine kurve zeichnen und diese mit dem widerstandswert
des potis vergleichen. 1:R1 + 1:R2 =1:Rges, bei 15kohm ergibt sich etwa folgendes
poti 7,5Kohm, gesamtwiderstand 5Kohm
poti 15Kohm, gesamtwiderstand 7,5Kohm
poti 30Kohm, gesamtwiderstand 10Kohm
poti 45Kohm, gesamtwiderstand 11,25Kohm
sollte bei maximalem potiwiderstand die led schon leuchten, nimmst du eben einen festwiderstand von 20Kohm, damit wird die spreizung wieder etwas grösser und du kannst das prima einstellen.
etwa 15kohm und schaltest ihn parallel zum poti, jetzt kannst du mit dem poti den wert besser einstellen. mmm,
jetzt verstanden? , da im schaltpunkt schon eine gringe stromänderung ausreicht, wird der hauptanteil durch den parallelwiderstand geleitet, die geringe änderung bringt dann das poti. im grunde genommen könntest du das auch mit der parallelschaltung von widerständen, ausrechnen und eine kurve zeichnen und diese mit dem widerstandswert
des potis vergleichen. 1:R1 + 1:R2 =1:Rges, bei 15kohm ergibt sich etwa folgendes
poti 7,5Kohm, gesamtwiderstand 5Kohm
poti 15Kohm, gesamtwiderstand 7,5Kohm
poti 30Kohm, gesamtwiderstand 10Kohm
poti 45Kohm, gesamtwiderstand 11,25Kohm
sollte bei maximalem potiwiderstand die led schon leuchten, nimmst du eben einen festwiderstand von 20Kohm, damit wird die spreizung wieder etwas grösser und du kannst das prima einstellen.
erstmal soll es ja funktionieren und zweitens könnte das poti noch optimal angepasst werden. wenn du dann RGB-leds
verwendest, kannst ne menge verschiedene grundfarben einstellen, die sich dann durch die musik verändern, mit 2 zusätzlichen dioden oder einer weiteren transistorstufe, könntest du das signal auch invertieren > um so lauter die musik umso dunkler wird der raum^^
verwendest, kannst ne menge verschiedene grundfarben einstellen, die sich dann durch die musik verändern, mit 2 zusätzlichen dioden oder einer weiteren transistorstufe, könntest du das signal auch invertieren > um so lauter die musik umso dunkler wird der raum^^
jo das ist ok, wollt mich blos vergewissern^^.
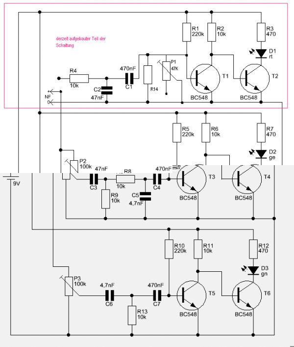
hab das jetzt mal so aufgebaut, jedoch lag mein wiederstand nicht bei 15k oder 10k sondern bei satten 58k ^^ hab dann einen 47k ohm wiederstand paralell geschalten (da es 58k s nicht gibt) und wiederfersucht das einzustellen, jedoch geht es damit kein bisschen genauer irgendwie ... hab cih was falsch gemacht? meine schaltung sieht jetzt so aus (R14 ist dieser paralelle wiederstand) :
was soll ich jetzt tun?
EDIT: es ist zimlcih schwirig das potti auch nur annähernd genau hinzubekommen da die LEd immer nachläuft laso erst noch ne weile an bleibt und dann aus geht...)
hab das jetzt mal so aufgebaut, jedoch lag mein wiederstand nicht bei 15k oder 10k sondern bei satten 58k ^^ hab dann einen 47k ohm wiederstand paralell geschalten (da es 58k s nicht gibt) und wiederfersucht das einzustellen, jedoch geht es damit kein bisschen genauer irgendwie ... hab cih was falsch gemacht? meine schaltung sieht jetzt so aus (R14 ist dieser paralelle wiederstand) :
was soll ich jetzt tun?
EDIT: es ist zimlcih schwirig das potti auch nur annähernd genau hinzubekommen da die LEd immer nachläuft laso erst noch ne weile an bleibt und dann aus geht...)
ich hab das topic hier nur überflogen, aber ich habe mehrmals was von einem 5k poti gelesen. Wenn du einen Widerstand von 47k ohm parallel schaltest hast du einen widerstandswert zwishcen 47k ohm (poti auf 0) und 25k ohm (poti auf 58k ohm), dass es sich dadurch nicht besser einstellen lässt ist dann kein wunder!
das problem bei der parallelschaltung sehe ich aber darin, dass sich quasi der "bereich" des potis halbiert und zwar zur oberen hälfte des poti-bereiches. Also wenn du jetzt ein 10k poti hast und schaltest einen 10k ohm widerstand parallel hast du quasi einen bereich von 5-10k ohm, wenn du in den unteren bereich kommen willst nützt dir das ganze leider nichts...
och leute, ihr macht es mir aber wirklich schwer^^
scorpion, verbinde mal den unteren anschluss des potis nach -Ub
die verzögerung ergibt sich durch das aufladen des kondensators von der frequenzweiche, ich hab das ding doch nicht konstruiert, sondern wollte nur zeigen, wie man dabei vorgeht um das zum laufen zu bringen.^^ die schaltung hat ein paar mängel, das weiss ich auch.
um den einstellbereich zu verbessern, könnte im emitterzweig des letzten transistors eine einfache diode in durchlassrichtung eingefügt werden.
übrigens, mit musik sollte das schon funktionieren^^
ich glaube auch, weiter vorn waren wir von 2 potis pro kanal ausgegangen
scorpion, verbinde mal den unteren anschluss des potis nach -Ub
die verzögerung ergibt sich durch das aufladen des kondensators von der frequenzweiche, ich hab das ding doch nicht konstruiert, sondern wollte nur zeigen, wie man dabei vorgeht um das zum laufen zu bringen.^^ die schaltung hat ein paar mängel, das weiss ich auch.
um den einstellbereich zu verbessern, könnte im emitterzweig des letzten transistors eine einfache diode in durchlassrichtung eingefügt werden.
übrigens, mit musik sollte das schon funktionieren^^
ich glaube auch, weiter vorn waren wir von 2 potis pro kanal ausgegangen
ich weis aber du musst verstehn wenn du das schreibst kapierst du es leicht weil du weist was du sagen willst. ich will nicht sagen dass du in rätseln oder so schreiobst aber das ist eben oft so dass der der was schreib in nem forum dasganz genau schreiben muss weil der andere ja nur das geschriebene hat und nicht das gedanken gut ^^
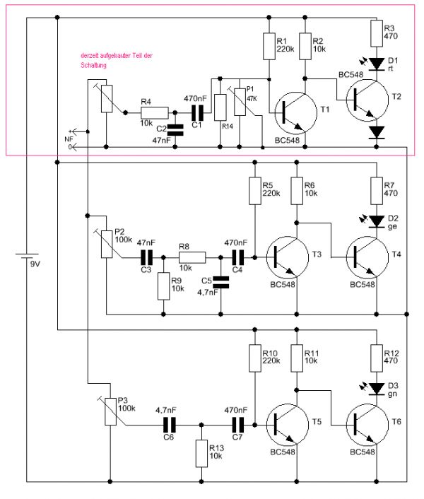
so hab das mla jetzt gezeichnet so muss dann das aussehn oder? :
so hab das mla jetzt gezeichnet so muss dann das aussehn oder? :
ja, so meinte ich das, du hast ja recht, es ist aber auch nicht einfach, ein komplexes zusammemspiel von elektronischen komponenten einfach darzustellen. wichtig dabei ist, jede diodenstrecke hat eine schwellspannung, daher, gilt alles was über den stromfluss und begrenzungen bei leds gesagt wurde und hier im forum zu lesen ist, sinngemäss auch für andere dioden. eines der wesentlichsten dinge um die zusammenhänge verstehen zu können, ist, so trivial sie auch erscheinen mag, die widerstandsberechnung und das verhältnis der spanungen dazu. jeder der ernsthaft etwas lernen will, sollte sich die zeit nehmen und verschiedene kombinationen durchrechnen um ein gefühl dafür zu kriegen, zu berechnen wären strom, spannungsverhältnisse und die leistung.
ich kann hier seitenweise dinge erklären, wer nicht selbst mal etwas berechnet und probiert, hat es morgen wieder vergessen, sinnvoll ist ausserdem immer ein aufbau, wo dann nachgemessen werden kann, was vorher berechnet wurde.
ich helfe immer gerne, das denken kann und will ich euch nicht abnehmen, meine devise lautet hilfe zur selbsthilfe. das liest sich jetzt hier als liesse sich alles berechnen, dem ist aber nicht so, bauelemente haben selbst bei gleichem typ und gleicher charge, oft erhebliche unterschiede!
wenn wir die obige schaltung noch einmal unter dem gesichtspunkt der ausführbarkeit und einstellbarkeit betrachten , fällt auf, dass da erhebliche mängel im schaltungskonzept bestehen, der ersteller wollte etwas einfaches und hat deswegen diese mängel in kauf genommen. selbst mit sorgfältigstem aufbau sind diese jedoch nicht abzustellen! das gewollte lässt sich damit trotzdem, mehr oder weniger gut, erreichen.
ich kann hier seitenweise dinge erklären, wer nicht selbst mal etwas berechnet und probiert, hat es morgen wieder vergessen, sinnvoll ist ausserdem immer ein aufbau, wo dann nachgemessen werden kann, was vorher berechnet wurde.
ich helfe immer gerne, das denken kann und will ich euch nicht abnehmen, meine devise lautet hilfe zur selbsthilfe. das liest sich jetzt hier als liesse sich alles berechnen, dem ist aber nicht so, bauelemente haben selbst bei gleichem typ und gleicher charge, oft erhebliche unterschiede!
wenn wir die obige schaltung noch einmal unter dem gesichtspunkt der ausführbarkeit und einstellbarkeit betrachten , fällt auf, dass da erhebliche mängel im schaltungskonzept bestehen, der ersteller wollte etwas einfaches und hat deswegen diese mängel in kauf genommen. selbst mit sorgfältigstem aufbau sind diese jedoch nicht abzustellen! das gewollte lässt sich damit trotzdem, mehr oder weniger gut, erreichen.
die wichtigste änderung wäre das einsetzen einer verstärkerstufe vor den filtern, jede filterstufe verringert(bedämpft) das signal, um jedoch bessere filtereigenschaften zu bekommen, muss jedes filter mehrstufig
aufgebaut sein. ideal wäre folglich ein verstärker, der einen unendlich hohen eingangswiderstand hat und gleichzeitig eine unendlich hohe verstärkung. das so etwas nicht möglich ist, ist klar, es gibt aber bauelemente
(ic´s) die diese bedingungen schon annähernd erfüllen. da hier offensichtlich ein recht grosser bedarf an dem
verständnis und oder einer guten einfachen schaltung besteht, bin ich schon am überlegen, ob ich so etwas mal hier vorstelle. mal sehen.....
aufgebaut sein. ideal wäre folglich ein verstärker, der einen unendlich hohen eingangswiderstand hat und gleichzeitig eine unendlich hohe verstärkung. das so etwas nicht möglich ist, ist klar, es gibt aber bauelemente
(ic´s) die diese bedingungen schon annähernd erfüllen. da hier offensichtlich ein recht grosser bedarf an dem
verständnis und oder einer guten einfachen schaltung besteht, bin ich schon am überlegen, ob ich so etwas mal hier vorstelle. mal sehen.....
mh wäre echt super wenn du da ne schaltung hinbekämst.
so hab das ganze zusammen gebaut, dann an den NF signaleingang einen Klinke 3,5mm anschluss rangelötet und angeschloss und--> etwas rumprobiert rumgedreht und ausgetauscht bin dabei zu folgendem Resultat gekommen:
hab die schaltung wie schon oben im BIld gezeigt zusammengebaut und an meinen PC angeschlossen ( da das die einzige "musikquelle ist die noch die lautsprecher abschaltet sobald man ein Kopfhörer kabel ranmacht) hab bei meinem Musikplayer auf volle lautstärke gedreht und mal ein leid laufen lassen, doch große enttäuschung nichts geschah. also nächstes lied alle genres durchprobiert von techno über metal zu hip-hop aber keines der genres schien dem gerätchen zu gefallen da kein einziges mal, trotz irrsinnigem rumdrehn an beiden pottis, die LED auhc nur geflackert hat. also dacht ich mir hat der PC auf seinem ausgang vielleciht nciht genug Saft, ist ja auch nur für kopfhörer und boxen (wobei die ja schonwieder n verstärker drin haben und ne eigene stromquelle) dann ab zu unserem CD/Radio im Bad der ganzschön lautmacht wenn man ihn voll aufdreht (handelsübliches billgprodukt^^) kopfhörerran und eingeschalten udn siehe da nach einigem drehen an den pottis .. das ding blinkt! hab schnell nen zweiten rado geholt (da der erste ja lautsprecher ausmacht wenn ein kabel drin sit) um zu vergleichen ob der mir nciht was vorflunkert. auch diesesmal ist das ergebnis eher ernüchternd. nur sehr vage ist der rhythmus des liedes aus dem blinken zu entziffern. aber ich gebe noch nicht auf nehm den ganzen krempel udn ab in mein Zimmer ans Keyboard (da ich damit ja dietöne manuell und belibige höhe/frequenz erzeugen kann udn das auch ganz schön laut ist^^), das ding rangemacht und mal draufrumgeklimpert. und man wills kaum glauben aber tatsächlcih bei jedem anschlag blinkt die LED wenn auch nur seeehr schwach. wenn allerdings zwei oder mehrere tasten gedrückt werden geht einiges und die LED (zur erinnerung eine 5mm rote LED mit sehr wenig mcl , steinalt das ding) kommt an ihr helligkeitsmaximum. bald wurde mir auch klar warum, wenn emhrere tasten zusammen gedrückt wurden entsteht ein lauterer ton. wie dem auch sei am verstärker solls ja nicht leigen^^ . hab zwischen dirn acuh noch verscuht mal diesen vorwiederstand der direkt nach dem Potti am NF signal zu verändern da ich dachte wenn das signal zu schwach sit kann cih den wiederstand ja etwas verringern vielleciht hilfts was, hab den von 10k auf 4,7 runtergeholt konnte jedoch keine deutliche verbesserung feststellen (eher eine subjektive, wahrscheinlich eingebildete helligkeitssteigerung).
aber hauptsache es tut mla. also ans nächste problem die Frequenz. Diese schaltung ist doch meines erachtens für Frequenzteilung gebaut? je frequenzdrittel ( Tiefen/Mittel /Höhen) eine LED. da ich nru ein drittel der schaltung habe müsste also auch nur entweders die höhen die tiefen oder das dazwischen angezeigt werden auf meiner LED. allerdings oh schreck egal welche höhe ich an meinem keyboard gespielt hab es blinkt immer^^ ob die teifste bassgitarre oder das höchste geigenpfeifen das mein kasten hergab die LED blinkt fröhlich und munter zu allem. hat mich dann jedoch etwas stuzig gemach, weil das ja eig nciht die absicht war. mir kam dann ncoh die Idee dass das ding vielleciht nicht ie frequenz sondern die lautstärke aufspaltet, da frequenz ja die unterschiedlich schnellen stromstöße bedeutet und die LAutstärke die Stromstärke bzw spannung. aber naja soweit bin ich nicht in die Materie eingeweiht um das genauer zu verfolgen.
das ist auf jedenfall stand der dinge. nicht wirklich zufrieden stellend aber naja vielleciht wisst ihr was zu verbessern ist.
Gruß und gute nacht für heute
vom gefrusteten aber dennoch experimentierfreudigen Scorpion^^
so hab das ganze zusammen gebaut, dann an den NF signaleingang einen Klinke 3,5mm anschluss rangelötet und angeschloss und--> etwas rumprobiert rumgedreht und ausgetauscht bin dabei zu folgendem Resultat gekommen:
hab die schaltung wie schon oben im BIld gezeigt zusammengebaut und an meinen PC angeschlossen ( da das die einzige "musikquelle ist die noch die lautsprecher abschaltet sobald man ein Kopfhörer kabel ranmacht) hab bei meinem Musikplayer auf volle lautstärke gedreht und mal ein leid laufen lassen, doch große enttäuschung nichts geschah. also nächstes lied alle genres durchprobiert von techno über metal zu hip-hop aber keines der genres schien dem gerätchen zu gefallen da kein einziges mal, trotz irrsinnigem rumdrehn an beiden pottis, die LED auhc nur geflackert hat. also dacht ich mir hat der PC auf seinem ausgang vielleciht nciht genug Saft, ist ja auch nur für kopfhörer und boxen (wobei die ja schonwieder n verstärker drin haben und ne eigene stromquelle) dann ab zu unserem CD/Radio im Bad der ganzschön lautmacht wenn man ihn voll aufdreht (handelsübliches billgprodukt^^) kopfhörerran und eingeschalten udn siehe da nach einigem drehen an den pottis .. das ding blinkt! hab schnell nen zweiten rado geholt (da der erste ja lautsprecher ausmacht wenn ein kabel drin sit) um zu vergleichen ob der mir nciht was vorflunkert. auch diesesmal ist das ergebnis eher ernüchternd. nur sehr vage ist der rhythmus des liedes aus dem blinken zu entziffern. aber ich gebe noch nicht auf nehm den ganzen krempel udn ab in mein Zimmer ans Keyboard (da ich damit ja dietöne manuell und belibige höhe/frequenz erzeugen kann udn das auch ganz schön laut ist^^), das ding rangemacht und mal draufrumgeklimpert. und man wills kaum glauben aber tatsächlcih bei jedem anschlag blinkt die LED wenn auch nur seeehr schwach. wenn allerdings zwei oder mehrere tasten gedrückt werden geht einiges und die LED (zur erinnerung eine 5mm rote LED mit sehr wenig mcl , steinalt das ding) kommt an ihr helligkeitsmaximum. bald wurde mir auch klar warum, wenn emhrere tasten zusammen gedrückt wurden entsteht ein lauterer ton. wie dem auch sei am verstärker solls ja nicht leigen^^ . hab zwischen dirn acuh noch verscuht mal diesen vorwiederstand der direkt nach dem Potti am NF signal zu verändern da ich dachte wenn das signal zu schwach sit kann cih den wiederstand ja etwas verringern vielleciht hilfts was, hab den von 10k auf 4,7 runtergeholt konnte jedoch keine deutliche verbesserung feststellen (eher eine subjektive, wahrscheinlich eingebildete helligkeitssteigerung).
aber hauptsache es tut mla. also ans nächste problem die Frequenz. Diese schaltung ist doch meines erachtens für Frequenzteilung gebaut? je frequenzdrittel ( Tiefen/Mittel /Höhen) eine LED. da ich nru ein drittel der schaltung habe müsste also auch nur entweders die höhen die tiefen oder das dazwischen angezeigt werden auf meiner LED. allerdings oh schreck egal welche höhe ich an meinem keyboard gespielt hab es blinkt immer^^ ob die teifste bassgitarre oder das höchste geigenpfeifen das mein kasten hergab die LED blinkt fröhlich und munter zu allem. hat mich dann jedoch etwas stuzig gemach, weil das ja eig nciht die absicht war. mir kam dann ncoh die Idee dass das ding vielleciht nicht ie frequenz sondern die lautstärke aufspaltet, da frequenz ja die unterschiedlich schnellen stromstöße bedeutet und die LAutstärke die Stromstärke bzw spannung. aber naja soweit bin ich nicht in die Materie eingeweiht um das genauer zu verfolgen.
das ist auf jedenfall stand der dinge. nicht wirklich zufrieden stellend aber naja vielleciht wisst ihr was zu verbessern ist.
Gruß und gute nacht für heute
vom gefrusteten aber dennoch experimentierfreudigen Scorpion^^



