Pimp my PC

Anleitungen für "hausgemachte" LED Projekte

Moderator: T.Hoffmann

Antworten
Mr_T
Mega-User
Mega-User
Beiträge: 262
Registriert: So, 05.02.06, 02:37

Mo, 22.05.06, 16:16

Idee: Da ich bereits seit 4 Wochen auf das Mainboard für meinen PC warte, dachte ich mir: Pimp doch die Kiste etwas auf!

Was wurde gemacht?
1. Netzteillüfter mit LEDs nachgerüstet (2 LEDs)
2. Front-LEDs gewechselt (2 LEDs)
3. Lüftersteuerung im 5,25" Laufwerksschacht (4 LEDs)
4. LED vom DVD-Brenner gegen eine superhelle LED getauscht (1 LED)
5. Blowhole ins Seitenteil gesägt und mit einem gemoddeten Lüfter mit 6 LEDs ausgestattet (6 LEDs)
6. Logos in beide Seitenteile gefräßt
7. Alle unnötigen Lüftungslöcher gestopft, für eine optimale Luftführung
Insgesamt 15 LEDs. Evtl. kommen noch mehr!

1. Dazu ist nicht viel zu sagen: Einfach Löcher in die Seite reingebohrt, LEDs ca. 1mm weit reinschauen lassen (nur so weit, dasses net an den Blättern schleift) und die LEDs parallel an die Lüfterkabel gelötet (mit je einem 33 Ohm Widerstand, der Lüfter läuft auf 5-7V je nach Temperatur). So siehts aus:
378_PC_k_1_1.jpg
378_PC_k_1_1.jpg (37.73 KiB) 20659 mal betrachtet
[/url]
378_PC_k_6_1.jpg
378_PC_k_6_1.jpg (25.15 KiB) 20658 mal betrachtet
[/url]


2. Naja, was soll man da sagen: Einfach die alten LEDs abgezwickt, neue an die Kabel gelötet und Schrumpfschlauch drüber. Die Widerstände sind auf dem Board montiert, weshalb man sich nicht um diese kümmern muss. Bilder:
378_PC_k_8_1.jpg
378_PC_k_8_1.jpg (24.34 KiB) 20656 mal betrachtet
[/url]
378_PC_s_9_1.jpg
378_PC_s_9_1.jpg (8.68 KiB) 20680 mal betrachtet
[/url]


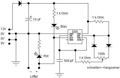
3. Schon interessanter:
Je ein NE555 pro Kanal arbeitet als Pulsweitenmodulator, wodurch KEINE Verluste entstehen, die abgeführt werden müssen. Der 555 schafft bis zu 200mA am Ausgang, wodurch man direkt Lüfter bis ~2.5W anschließen kann!
Außerdem wird die Drehzahl über 2 LEDs angezeigt: Auf niedriger Leistung leuchtet die eine LED hell und wechselt dann bei höherer Drehzahl stufenlos zur anderen. Die eine wird heller, die Andere dunkler! Goil!
Schaltplan:
378_SPEEDREG_sch_1.gif
378_SPEEDREG_sch_1.gif (4.05 KiB) 20680 mal betrachtet
Und Bilder:
378_PC_k_2_1.jpg
378_PC_k_2_1.jpg (21.77 KiB) 20657 mal betrachtet
[/url]
378_PC_k_3_1.jpg
378_PC_k_3_1.jpg (21.38 KiB) 20657 mal betrachtet
[/url]
378_PC_k_4_1.jpg
378_PC_k_4_1.jpg (22.56 KiB) 20656 mal betrachtet
[/url]


4. Dieser MOD ist nur für Fortgelaufene (Fortgeschrittene^^) und Profis geeignet, da man bei einem kleinen Fehler sein CD/DVD-Laufwerk schrotten kann. Darum gibt es hier keine genaue Anleitung (hab das Ding eh wieder zugeschraubt^^). Profis wissen wie mans aufbekommt. Hab jetzt leider nur n dürftiges Foto davon, sieht inner Realität aber echt geil aus:
378_PC_k_5_1.jpg
378_PC_k_5_1.jpg (21.62 KiB) 20661 mal betrachtet
[/url]


5. Alles wie beim Netzteil-Lüfter, bis auf den Unterschied, dass ich noch ein Loch in die Seitenwand geschnitten hab. Dremel hilft^^
Anzeichnen und fräsen müsst ihr selbst lernen^^


6.
Hier sieht man die linke Seitenwand mit dem Logo (und dem Lüfter aus Punkt 6; Logo selbst ausgedacht):
378_PC_k_10_1.jpg
378_PC_k_10_1.jpg (25.68 KiB) 20663 mal betrachtet
[/url]

Und hier die rechte Wand mit dem Logo (von meinem T-Shirt; eingescannt, bearbeitet, gedruckt, ausgeschnitten und übertragen):
378_PC_k_11_1.jpg
378_PC_k_11_1.jpg (22.68 KiB) 20655 mal betrachtet
[/url]

Ich sags euch: Das ist ne tierische Arbeit! Ein Patzer und die Geschichte ist versaut! Also: Ohne ruhige Hand, super Prazision und viiiiel Geduld geht hier gar nix!



7. Da ist nicht viel dazu zu sagen: Blech ausschneiden und damit die unnötigen Löcher zupappen^^



Das wars! Viel Spaß.

Cheers!
Benutzeravatar
schommy
Super-User
Super-User
Beiträge: 50
Registriert: Mo, 20.03.06, 08:29

Mo, 22.05.06, 20:54

Hallo Mr_T

bei dem Schaltplan fehlt der Wert vom Widerstand vor der roten LED
Andy
Hyper-User
Hyper-User
Beiträge: 1284
Registriert: Mi, 17.05.06, 13:03

Mo, 22.05.06, 21:10

Nanana, wer wird sich denn mit Kleinigkeiten aufhalten?....lol....aber stimmt...grins müßte aber auch 1K sein.
Mr_T
Mega-User
Mega-User
Beiträge: 262
Registriert: So, 05.02.06, 02:37

Di, 23.05.06, 05:54

Stümmt.

Cheers
Benutzeravatar
schommy
Super-User
Super-User
Beiträge: 50
Registriert: Mo, 20.03.06, 08:29

Di, 23.05.06, 07:49

Ich will ja nicht kleinlich sein, aber von den drei Dioden fehlen auch die Werte.
Benutzeravatar
P.Sparenborg
Site Admin
Site Admin
Beiträge: 1276
Registriert: Di, 28.12.04, 19:32

Di, 23.05.06, 08:47

Bitte eine PM an mich und sie erhalten ein kleines Dankeschön per Post.
Mr_T
Mega-User
Mega-User
Beiträge: 262
Registriert: So, 05.02.06, 02:37

Di, 23.05.06, 10:16

Aalso:
1. Die Dioden sind ganz normale Standartdioden. Es geht wirklcih alles. Ob 1N400x oder 1N4148 oder oder oder
2. PN is raus
Benutzeravatar
schommy
Super-User
Super-User
Beiträge: 50
Registriert: Mo, 20.03.06, 08:29

Di, 23.05.06, 10:45

Danke Mr_T für die Info.

Der 500 pF soll bestimmt ein 560er sei, da es 500er ja nicht gibt, oder :?:

Die Teile für die Schaltung werde ich mir heute noch holen und dann bei diesem *Haufen* Wetter die Tage zusammenbauen.
Mr_T
Mega-User
Mega-User
Beiträge: 262
Registriert: So, 05.02.06, 02:37

Di, 23.05.06, 12:39

Ich habe 2 Kondis mit 1nF in Reihe geschaltet (=0.5nF), da bei einem Kondensator (=1nF) die Piepsgeräusche der PWM noch zu hören waren.

Die Regelung schaltet den Lüfter ja immer ein und aus. Die Ein- und Aus- Zeiten können dann geregelt werden. Länger an = schneller; kürzer an = langsamer

Und wenn das zu langsam ist (<20000x pro Sekunde) piepst einem der Lüfter halt einen in der Frequenz vor^^


Nur als Info: Es geht auch ohne diesen frequenzbestimmenden Kondensator. Dann wird halt auf 0.5-2MHz geschaltet. Und da sinkt die Leistung vom 555 auf ~50mA Output.

Übrigens kann man mit einem Transistor am Ausgang (z.B. BD135 mit 200 Ohm Vorwiderstand oder direkt einem FET ohne Widerstand) die Leistung dieser Schaltung ins Unermessliche pushen. Das ist meine Universal-PWM für Alles^^


Cheers
Benutzeravatar
schommy
Super-User
Super-User
Beiträge: 50
Registriert: Mo, 20.03.06, 08:29

Di, 23.05.06, 13:28

Danke MR_T,

für die Info zu den Konid´s, wäre sonst nicht darauf gekommen, dass in der Zeichnung damit zwei gemeint waren sollen  :wink:
Mr_T
Mega-User
Mega-User
Beiträge: 262
Registriert: So, 05.02.06, 02:37

Di, 23.05.06, 14:24

Ist auch net so tragisch. Ich baue die Schaltungen in 99% der Fälle nach Gefühl. Also alles kein Problem mit der Genauigkeit.

P.S.: Morgen kommt endlich nach 4 Wochen Wartezeit mein Mainboard. *freu*


Cheers
Benutzeravatar
schommy
Super-User
Super-User
Beiträge: 50
Registriert: Mo, 20.03.06, 08:29

Di, 23.05.06, 20:05

Nur so nebenbei, wo muss mann denn vier Wochen auf sein Board warten  :(  :!:  :!:
Mr_T
Mega-User
Mega-User
Beiträge: 262
Registriert: So, 05.02.06, 02:37

Di, 23.05.06, 20:13

Reichelt. Die hatten Probleme mit dem Hersteller in Hongkong......

Cheers
Andy
Hyper-User
Hyper-User
Beiträge: 1284
Registriert: Mi, 17.05.06, 13:03

Di, 23.05.06, 20:19

Hehehe...oder bei K-Com...wenn man sein Board Reklamiert...die Prüfen es erst selbst...so 4 bis 5 Tage später und schicken es dann erst zum Hersteller...da dauert dann nochmal 3 bis 4 Wochen...lol...hab´s selbst am eigenen PC erfahren müssen.
Mr_T
Mega-User
Mega-User
Beiträge: 262
Registriert: So, 05.02.06, 02:37

Mi, 24.05.06, 21:55

Das mitm PC hat sich erledigt, nachdem das Mainboard nicht ins Gehäuse passt (die Deppen haben mir irgendsoein Uralt-Ding angedreht) und selbst Abstandshalter etc. nicht helfen. Somit ist dieses How-To hier leider zu Ende. Der PC wird jetzt auf ne alte Lego-Platte (ja, mein Ernst!!!) gebaut und basta. Ich hab keinen Bock mehr auf den Mist! :evil:  :evil:  :evil:

Ich bin stinksauer auf den großen R*******!!!
Keine weiteren Kommentare und Infos von meiner Seite, höchstens Pics von meinem Lego-PC :twisted:


Cheers und stay cool (was mir heute nicht gelungen ist)
Antworten