Maglite 3D

Hier werden Fragen zu LED-Grundlagen beantwortet...

Moderator: T.Hoffmann

Antworten
Eqous
Mini-User
Beiträge: 1
Registriert: So, 29.07.12, 12:41

So, 29.07.12, 12:52

Hallo zusammen,

da ich in den nächsten Wochen eventuell die Chance bekomme selber einen Kühlkörper zu drehen habe ich das als Anlass genommen mein erstes LED Projekt wieder aus zu graben.
Die Zeichnung im Anhang zeigt die Maße. Hierbei wäre für mich vorallem interessnat ob die Höhe vom Sockel stimmt? Passt das mit dem Kühlkörper oder sitzt die LED zu weit oben auf dem Sockel? Und komm ich bei dem Reflektor mit dem Sockel in Bedrängnis? Wie hoch sitzt die Led auf dem Sockel bei dem Kühlkörper aus dem candlelightforum? (in Bezug auf den Auflagepunkt in der Lampe?)
Geplant ist eine Cree XM-L U2 auf Kupferplatine. Stimmen hierbei die 13mm zwischen den Gewindebohrungen oder hab ich mich vermessen? Wie weit liegen die Kabelbohrungen auseinander und vorallem in welchem Winkel zu den Lochbohrungen?
Als Material für den Kühlkörper schwebt mir grade AlMgSi0,5 vor.
Gespeist soll das ganze von drei Ansmann MaxE Monozellen werden. Die Monozellen sollten ja keine Probleme mit 1 bis 1,2A Strom haben?
Zwischen die Kupferplatine und Kühlkörper kommt Kühlpaste, das sollte mit der Verschraubung besser funktionieren als Wärmeleitkleber.
Als Reflektor kommt wahrscheinlich dieser rein zusammen mit dieser Scheibe.
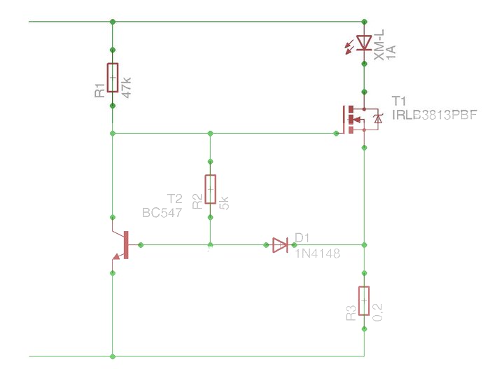
Als KSQ ist die instructables-KSQ geplant (Schaltplan im Anhang) bei den Widerständen hieß es ja Versuch macht klug. Im Forum wurde ja der IRF6201 empfohlen... allerdings trau ich Grobmotoriker mit meinem 30W Lötkolben kein SMD zu...Der IRLB3813PBF sollte ja auch funktionieren.

Für Anregungen und Verbesserungen bin ich jederzeit offen.
Dateianhänge
Schaltplan.jpg
Heatsink.jpg
O.Mueller
Moderator
Beiträge: 4089
Registriert: Do, 23.02.06, 15:08
Wohnort: Südbaden
Kontaktdaten:

Fr, 04.01.13, 11:42

Hallo Eqous, was ist aus deinem Projekt geworden ? Konntest du das realisieren ?
Antworten