Regelbare Konstantstromquelle?

Fragen zu Schaltungen, Elektronik, Elektrik usw.

Moderator: T.Hoffmann

Antworten
Nicklaus
Mini-User
Beiträge: 4
Registriert: Di, 10.10.06, 15:00

Di, 10.10.06, 16:01

Hallo,

Ich bin am planen für ein Beleuchtungsprojekt an meinem Fahrrad...
Es sollen 3 LEDs eingesetzt werden ( z.b. K2 PW12 ), wobei ein 12V-Akku als Stromquelle dienen soll.
Damit wären wir schon beim ersten Problem: In Reihe schalten kann ich die drei LEDs nicht, weil sie sonst bei fast leerem Akku plötzlich erlöschen würden ( 3,85 V pro LED, insgesamt also 11,55 V ).
Ich müsste also zum Beispiel zwei in Reihe und eine dazu parallel schalten - oder einen Spannungswandler verwenden, aber der verbraucht wahrscheinlich selbst schon recht viel Energie, oder?
Das ganze sollte außerdem dimmbar sein, d.h. einfach Widerstände davorzuschalten wäre nicht ideal, weil diese dann beide regelbar sein müssten und ich somit zwei Regler an einem Licht machen müsste, was ja recht unschön wäre.
Jetzt habe ich gelesen, dass man mit einem Feldeffekttransistor und einem (regelbaren) Widerstand eine einfache Konstantstromquelle basteln kann.
Das wäre natürlich toll, nur bin ich mir da nicht so ganz im klaren, wie das funktioniert; muss dazu auch die Eingangsspannung stabilisiert sein, oder darf die schwanken? Und kann ich mehrere FETs an einen Widerstand schalten und so eine mit einem Regler regelbare Konstantstromquelle basteln?
Und, wenn das alles nicht geht, wie kann ich denn soetwas realisieren?

Vielen Dank!!!

Robert.
Benutzeravatar
Fightclub
Post-Hero
Post-Hero
Beiträge: 5114
Registriert: Mi, 01.03.06, 18:40

Di, 10.10.06, 16:03

also Konstantstromquellen sind ja grade dafür da, dass die Eingangsspannung schwanken darf.
Nicklaus
Mini-User
Beiträge: 4
Registriert: Di, 10.10.06, 15:00

Di, 10.10.06, 16:23

Na wenn's so ist, dann ist alles hervorragend, es ist mir allerdings nicht ganz klar, was in diesem Falle konstant gehalten wird; die Spannung ( also bräuchte ich noch 'nen Vorwiderstand ) oder die Stromstärke ( kein Vorwiderstand vonnöten ).

Danke!

Robert.
Benutzeravatar
Fightclub
Post-Hero
Post-Hero
Beiträge: 5114
Registriert: Mi, 01.03.06, 18:40

Di, 10.10.06, 16:33

konstantstromquellen sollten eigentlich eher konstantstromregler heißen. Und zwar kommt am ausgang immer ein konstanter strom raus, unabhängig von der spannung. Als beispiel: du hast eine KSQ mit 20mA und steckst beim ersten mal eine rote led mit 2V und beim zweiten mal eine pinke mit 5,1V in die KSQ, dann regelt die Konstantstromquelle den Strom so,dass immer die 20mA rauskommen.

edit: ströme sind abhängig von der schaltung un den verbauten widerständen
Benutzeravatar
hitti
Ultra-User
Ultra-User
Beiträge: 633
Registriert: Di, 26.09.06, 18:03

Di, 10.10.06, 16:44

Da es sich KonstantSTROMquelle und nicht KonstantSPANNUNGSquelle heißt würde ich mal, ganz Ahnungslos wie ich bin, auf einen geregelten Stromfluss tippen. :wink: Also: Ampere ist konstant, Volt kann variieren. Aber sicher bin ich mir da leider nicht.

EDIT: ups, mein Fenster war schon was länger offen und ich habe gerade erst geantwortet, da war ich wohl was zu spät^^ Naja richtig wars trotzdem. Da stellt man sich nur noch die Frage, ob dieses Gebilde aus Transistor und Poti tatsächlich eine Konstanstromquelle ist... klingt mir irgendwie zu simpel...

MfG hitti
Nicklaus
Mini-User
Beiträge: 4
Registriert: Di, 10.10.06, 15:00

Di, 10.10.06, 17:00

Hmm, also Wikipedia sagt, dass es eine Konstantstromquelle gibt, wenn man einen FET und einen Widerstand zusammenpfriemelt.
Allerdings erscheint's mir auch fast zu einfach, um funktionieren zu können - ich habe allerdings auch wenig Ahnung von diesen Dingen...

Gruß, Robert.
Benutzeravatar
Jay
Hyper-User
Hyper-User
Beiträge: 1096
Registriert: Mo, 08.05.06, 07:54
Wohnort: Österreich

Di, 10.10.06, 17:03

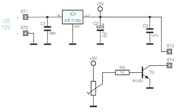
eine einfache Konstantstromquelle erklährt sich eigentlich von alleine
526_Konstant_1.jpg
Benutzeravatar
Jay
Hyper-User
Hyper-User
Beiträge: 1096
Registriert: Mo, 08.05.06, 07:54
Wohnort: Österreich

Di, 10.10.06, 17:10

der HT-7150 ist ein 5.0V 30mA Low Power Spannungsregler man kann auch ein x-belibiegen regler verwenden je nach anforderungen.

diese schaltung ist aber auch gut http://www.lumitronixforum.de/viewtopic ... ght=dimmen
Benutzeravatar
zuBBu
Mega-User
Mega-User
Beiträge: 463
Registriert: Mi, 13.09.06, 13:36
Kontaktdaten:

Mi, 11.10.06, 06:38

@Robert


also ich würde das mit dem Dimmen nochmals überdenken 8) Hast du schon den 12 Volt Akku? Falls nein gehe lieber von 12 auf 6Volt alternativ auch 7,2Volt (gibt es günstige Akkupacks aus dem Modellbaubereich). Dann jede LED mit ihrer eigenen Strombegrenzung laufen lassen und anstatt die LEDs zu dimmen würde ich sie je nach bedarf zu und abschalten. Hast drei Stufen bei der Beleuchtungsstärke. Solange du nicht per PWM deine LEDs dimmst verbräts du nur unnötig Leistung, wenn du gedimmst fährst haust du auch viel Akkuleistung fürs den Dimmer raus.

Kannst dir ja mal durch den Kopf gehen lassen. Ich fuhr bis jetzt mit 3x 3Watt LEDs, davon eine Dauerfahrlicht, die zwei weiteren wurden bei Bedarf zugeschaltet.

grüßle zuBBu
Nicklaus
Mini-User
Beiträge: 4
Registriert: Di, 10.10.06, 15:00

Mi, 11.10.06, 18:08

Danke auf jeden Fall mal für die Schaltungen, die muss ich mir noch genauestens ansehen und mein Elektronikwissen bei Gelegenheit auch gleich mal ein bisschen aufbessern... :roll:
Und @zuBBu:
Leider muss ich einen 12 V Akku nehmen, weil ich noch ein Downhill-Licht dranhabe, eine einfache MR16 Halogenbirne mit 35 Watt, und sowas gibt es nicht mit 12 V. Ich habe zwar noch einen 6 V Akku mit 10 Ah, aber mit zwei Akkus rumzukurven ist ein bisschen blöde.
Die Variante mit den zugeschalteten LEDs ist zwar effektiver, wenn ich mit einem drittel der Leistung Fahren will, aber bei voller Leistung müsste ich ja dafür wiederum mehr Verlust haben, oder? Dann sind ja drei Vorwiderstände dran, wobei die Ampere, die durch jeden Widerstand fließen, gleich bleiben.
Ich habe da noch so 'ne Frage: Wenn ich die LEDs dimme, dann geht prozentuell mehr Energie in den Widerstand, das ist klar, allerdings wird die LED ja auch ein bisschen effektiver, und das müsste das eigentlich ausgleichen. Mit meinen Elektronik-Grundkenntnissen und dem Datenblatt der K2 habe ich mal ein bisschen herumgerechnet, wieviel Lumen pro Watt es bei 350 mA und 700 mA gibt, wenn 3 in Reihe sind und 12 V anliegen, und das Ergebnis lautet: 42,96 L/Watt bei 350 mA und 36,42 L/Watt bei 700 mA. Die LED ist nämlich bei 350 mA ca. 24 % Effektiver, als bei 700 mA. Mit Widerstand liegt der Unterschied dann bei immernoch 18 %, wenn ich mich nicht total verrechnet habe.
Oder ist da irgendwo ein großer Denkfehler?

Danke, Robert.
Benutzeravatar
C.Hoffmann
Site Admin
Site Admin
Beiträge: 1857
Registriert: Di, 28.12.04, 19:29
Wohnort: Hechingen
Kontaktdaten:

Mi, 11.10.06, 22:46

Jay hat geschrieben:eine einfache Konstantstromquelle erklährt sich eigentlich von alleine
526_Konstant_1.jpg
lol.. also ich weiß ja nicht was du für freak bist... aber ich glaube da verstehen 90% der Bundesbürger (und der restlichen Welt) nur Bahnhof.
Benutzeravatar
Jay
Hyper-User
Hyper-User
Beiträge: 1096
Registriert: Mo, 08.05.06, 07:54
Wohnort: Österreich

Mi, 11.10.06, 22:50

C.Hoffmann hat geschrieben:lol.. also ich weiß ja nicht was du für freak bist... aber ich glaube da verstehen 90% der Bundesbürger (und der restlichen Welt) nur Bahnhof.
kann ja sein...
aber wer ein IQ von 100 hat kann auch was dazu lernen. :P
Andy
Hyper-User
Hyper-User
Beiträge: 1284
Registriert: Mi, 17.05.06, 13:03

Mi, 11.10.06, 22:55

Na ja...wenn man alle mindestens einen IQ von 100 hätten...meine Nachbarn kommen nichteinmal auf das Niveau eines stück trockenen Toastes, da hat eine tote Schnecke einen höheren IQ.
Benutzeravatar
Fightclub
Post-Hero
Post-Hero
Beiträge: 5114
Registriert: Mi, 01.03.06, 18:40

Do, 12.10.06, 09:46

C.Hoffmann hat geschrieben:
Jay hat geschrieben:eine einfache Konstantstromquelle erklährt sich eigentlich von alleine
526_Konstant_1.jpg
lol.. also ich weiß ja nicht was du für freak bist... aber ich glaube da verstehen 90% der Bundesbürger (und der restlichen Welt) nur Bahnhof.
üüü joaaaaa, würd der rheinländer jetzt sagen *fg*

also wenn man sich das vom ic anguckt und dann drauf kommt dass die kästchen eingang und ausgang sind, naja es geht.......
Antworten