Hi also ich habe vor in kürze mal wieder was zu bestellen und zu basteln.
Jetzt habe ich nur noch ein Paar offene Fragen zur Elektronik.
In kürze meine Idee vorgestellt:
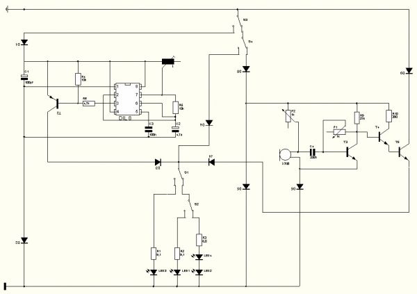
Ich habe einen Stufenschalter mit 3 Zuständen, damit werden drei arten der beleuchtung gesteuert: Dauerlicht, Soundtolight und Strobo. Hinter alles je eine Diode. Dann kommen alle ausgänge wieder zusammen zu einem Schalter, welcher die Farbe auswählt. Wieder Stufenschalter, 3 Zustände. Dahinter stehen eine grüne K2, eine weiße K2 und zwei blaue Luxeon III plus entsprechender Widerstand für 12V. Das heißt es ist immer maximal eine K2, bzw die zwei luxeon an. Max strom also 1A.
1. Frage: Geht das so überhaupt? Mir ist nichts aufgefallen wos dran scheitern sollte.
2. Kann ich bei 12V die 1A für die K2 durch eine 0,75mm² leitung schicken oder ist das zu dünn?
3. Ich wollte folgende Schaltungen benutzen:
- Soundtolight
- Strobo
Funktionieren diese Schaltungen in der K2 Dimension? Dass ich die Transistoren ändern muss ist mir klar. Muss beim Strobo außer dem Transistor noch was geändert werden?
Das Soundtolight ist dummerweise für 5V ausgelegt im Tutorial, wie ich gesehen habe. Wie muss ich die Werte da ändern? Transistor muss da auch wieder getauscht werden.
4. Welchen Transistor sollte ich nehmen, der ohne Probleme 1A schalten kann.
5. Ich habe gesehen Dioden haben auch max Ströme. Welche Diode ist da am besten?
Wie gesagt alles eben in der K2 Dimension, als Max. Strom.
Wäre euch ewig dankbar.
Viele Grüße Fightclub
Ein Paar E-Fragen
Moderator: T.Hoffmann
Erstmal schön das du ein neues Projekt in Angriff nimmst, freu mich aufs Ergebniss, zumal ich ja schon seit langem eine solche Schaltung in ähnlicher Form konzipert habe. Mich interessiert nun dabei, wie du diese am besten Umsetzen willst. Ich bin mir sicher das du es eigentlich auch annähernd ohne Hilfe schaffen würdest.
Ich versuch aber mal dir ein wenig zu helfen, bin auch nicht gerade ein Elektronikfreak, aber ein bissl is eben hängen geblieben.
ZU ERSTENS:
Ich weiss nicht so genau, ich finde eine kleine Skizze wäre von Vorteil. An sich hab ich meine Schaltung auch auf diese Weise geschalten. Was ich aber auf alle Fälle schonmal rate, ist die beiden Schaltungen, Strobo und Sound, getrennt voneinander aufzubauen und auch getrennt laufen zu lassen, also durch Dioden durch rückwertige Kriechströme oder der Gleichen zu schützen. Das werden dann aber einige Dioden werden, glaubt man garnicht, zumal ich auch die Masse getrennt hab.
ZU ZWEITENS:
1 A durch ein 0,75´er Leitung, sehe ich keine Probleme. In vereinfachter Form DIN VDE 0298, Teil 4 entnommen darf ein Querschnitt von 0,75² bis zu 12 A belastet werden, natürlich spielen dort sämtliche Umgebungsfaktoren eine Rolle. Aber im günstigsten Fall dürfen sogar 15 A fliessen.
ZU DRITTENS:
Ich muss sagen die beiden Schaltungen sind mir nicht bekannt, soll heißen hab ich mich noch nicht mit diesen beschäftigt, da können dir andere sicher näher Auskunft geben.
Bei dem Problem mit 5 V, das bezieht sich auf die Versorgenung des IC. Mit einem Spannugsteiler kannst du aber die Spannung für den IC problemlos von 12 auf 5V drosseln und Ausgangsseitig kannst du doch die Transitoren dann wieder 12 V schalten lassen.
ZU VIERTENS:
Nimm doch den BC 635, bei Reichelt kostet der 7 centen und Daten sind passend, 1 A (peak 1,5 A), 45 V max, hFE min.25 max.250, IB 100mA.
Es gibt aber gewiss andere die vielleicht sogar etwas besser passen, aber probieren kann mans ja mal.
ZU FÜNFTENS:
Nimm die BY 550 - 50 oder die BY 550- 100, Sperrspanung 50 V bzw 100V, max Strom 5A(peak 60A),Durchlassspannung < 1V; kostet 8 center bei Reichelt, also mit der Diode gehst du wirklich auf Nummer sicher. Bevor die zerstört wird existiert die gesamte Platine nicht mehr.
Was Viertens und Fünftens angeht, da gibts mit Bestimmtheit andere Bauteile die dir auch empfohlen werden können. Wie gesagt meine Erfahrungen sind noch recht bescheiden.
Hoffe geholfen zu haben.
Ich versuch aber mal dir ein wenig zu helfen, bin auch nicht gerade ein Elektronikfreak, aber ein bissl is eben hängen geblieben.
ZU ERSTENS:
Ich weiss nicht so genau, ich finde eine kleine Skizze wäre von Vorteil. An sich hab ich meine Schaltung auch auf diese Weise geschalten. Was ich aber auf alle Fälle schonmal rate, ist die beiden Schaltungen, Strobo und Sound, getrennt voneinander aufzubauen und auch getrennt laufen zu lassen, also durch Dioden durch rückwertige Kriechströme oder der Gleichen zu schützen. Das werden dann aber einige Dioden werden, glaubt man garnicht, zumal ich auch die Masse getrennt hab.
ZU ZWEITENS:
1 A durch ein 0,75´er Leitung, sehe ich keine Probleme. In vereinfachter Form DIN VDE 0298, Teil 4 entnommen darf ein Querschnitt von 0,75² bis zu 12 A belastet werden, natürlich spielen dort sämtliche Umgebungsfaktoren eine Rolle. Aber im günstigsten Fall dürfen sogar 15 A fliessen.
ZU DRITTENS:
Ich muss sagen die beiden Schaltungen sind mir nicht bekannt, soll heißen hab ich mich noch nicht mit diesen beschäftigt, da können dir andere sicher näher Auskunft geben.
Bei dem Problem mit 5 V, das bezieht sich auf die Versorgenung des IC. Mit einem Spannugsteiler kannst du aber die Spannung für den IC problemlos von 12 auf 5V drosseln und Ausgangsseitig kannst du doch die Transitoren dann wieder 12 V schalten lassen.
ZU VIERTENS:
Nimm doch den BC 635, bei Reichelt kostet der 7 centen und Daten sind passend, 1 A (peak 1,5 A), 45 V max, hFE min.25 max.250, IB 100mA.
Es gibt aber gewiss andere die vielleicht sogar etwas besser passen, aber probieren kann mans ja mal.
ZU FÜNFTENS:
Nimm die BY 550 - 50 oder die BY 550- 100, Sperrspanung 50 V bzw 100V, max Strom 5A(peak 60A),Durchlassspannung < 1V; kostet 8 center bei Reichelt, also mit der Diode gehst du wirklich auf Nummer sicher. Bevor die zerstört wird existiert die gesamte Platine nicht mehr.
Was Viertens und Fünftens angeht, da gibts mit Bestimmtheit andere Bauteile die dir auch empfohlen werden können. Wie gesagt meine Erfahrungen sind noch recht bescheiden.
Hoffe geholfen zu haben.
so hier jetzt die SKIZZE, ich weiss ist wirklich furchtbar, aber ich habe noch kein Programm zum Erstellen von schaltplänen, sry.
also zuerst der Stufenschalter, dahinter die Schaltungen, links strobo, vom T-strobo zum Stufenschalter, dazwischen ne diode. vom gnd-strobo zum gnd, dazwischen ne diode. in der mitte dauerlicht. vom Stufenschalter über diode direkt zum nächsten Schalter. Rechts, durch den ominösen Spannungsteiler in das Soundtolight. vom T-sound über ne diode zum Stufenschalter. Vom gnd-sound über ne diode zum gnd.
Mir fällt grade auf ich habe vergessen die Schaltung mit dem T-sound so zu ändern dass er die 12V schaltet, aber das ist ja kein großes ding.
Hoffe jeder kann sich jetzt damit was vorstellen.
Werde mich jetzt mal zum Thema Spannungsteiler informieren.
also zuerst der Stufenschalter, dahinter die Schaltungen, links strobo, vom T-strobo zum Stufenschalter, dazwischen ne diode. vom gnd-strobo zum gnd, dazwischen ne diode. in der mitte dauerlicht. vom Stufenschalter über diode direkt zum nächsten Schalter. Rechts, durch den ominösen Spannungsteiler in das Soundtolight. vom T-sound über ne diode zum Stufenschalter. Vom gnd-sound über ne diode zum gnd.
Mir fällt grade auf ich habe vergessen die Schaltung mit dem T-sound so zu ändern dass er die 12V schaltet, aber das ist ja kein großes ding.
Hoffe jeder kann sich jetzt damit was vorstellen.
Werde mich jetzt mal zum Thema Spannungsteiler informieren.
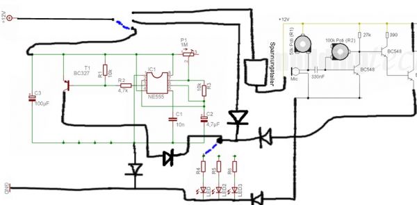
Hmmmmh,
ich glaube du weisst was ein Spanungsteiler ist nur nicht unter dem Namen vielleicht.
Hier mal ne schnelle Skizze zu Gedächtnissstütze. Eine Urspannung wird über zwei oder mehr Widerstände (reihenschaltung) in mehre Teilspannungen aufgeteilt. Die benötigte Teilspanung zum Betrieb von zum Beispiel einem IC wird dann paralell von dem jeweiligen widerstand "abgegriffen". Bei zwei gleichen Widerständen halbiert sich die Urspannung, an jedem WIderstand fallen nun 6 V ab, wenn die Urspannung 12 V beträgt. Ein IC wird meist mit 5V betrieben, wobei ich der Meinung bin 6 V sollten auch funktionieren, zumal ja der paralell geschaltete Kreis auch eine Impedanz darstellt, wodurch sich ja der Widerstandswert der Parallellschaltung von R2 verringert, was bedeutet das mehr Spannung über dem R1 abfällt und weniger über R2 und die Parallellschaltung.
Hoffe nun keinen Denkfehler in der Eile eingebeut zu haben, oder etwaig etwas vergessen hab.
ich glaube du weisst was ein Spanungsteiler ist nur nicht unter dem Namen vielleicht.
Hier mal ne schnelle Skizze zu Gedächtnissstütze. Eine Urspannung wird über zwei oder mehr Widerstände (reihenschaltung) in mehre Teilspannungen aufgeteilt. Die benötigte Teilspanung zum Betrieb von zum Beispiel einem IC wird dann paralell von dem jeweiligen widerstand "abgegriffen". Bei zwei gleichen Widerständen halbiert sich die Urspannung, an jedem WIderstand fallen nun 6 V ab, wenn die Urspannung 12 V beträgt. Ein IC wird meist mit 5V betrieben, wobei ich der Meinung bin 6 V sollten auch funktionieren, zumal ja der paralell geschaltete Kreis auch eine Impedanz darstellt, wodurch sich ja der Widerstandswert der Parallellschaltung von R2 verringert, was bedeutet das mehr Spannung über dem R1 abfällt und weniger über R2 und die Parallellschaltung.
Hoffe nun keinen Denkfehler in der Eile eingebeut zu haben, oder etwaig etwas vergessen hab.
OHHH
die Skizze müsst ich mir mal genauer anschauen, aber vergib mir, nicht jetzt gleich.
Auf alle Fälle sag ich, fehlen noch ein, zwei Überlegungen und Dioden. Und was hast du genau für Schalter?
Also bis dann.
Meld mich dann.
die Skizze müsst ich mir mal genauer anschauen, aber vergib mir, nicht jetzt gleich.
Auf alle Fälle sag ich, fehlen noch ein, zwei Überlegungen und Dioden. Und was hast du genau für Schalter?
Also bis dann.
Meld mich dann.
hi roybär, danke für die skizze, habe grade sowas ähnliches bei wikiepdia gefunden, war mir nur jetzt bei der berechnung unsicher, weil ja bei selben werten 6V rauskommen. Werde vielleicht nochmal schauen obs noch was genauer geht.
Spielt es eigentlich irgendeine Rolle welche Größe der Widerstand hat?
Die Schalter sollten Stufen-Drehschalter,4 Pole,3 Stellungen oder sowas in der Art werden, denn sonst habe ich keine Schalter mit 3 Stellungen gefunden.
Spielt es eigentlich irgendeine Rolle welche Größe der Widerstand hat?
Die Schalter sollten Stufen-Drehschalter,4 Pole,3 Stellungen oder sowas in der Art werden, denn sonst habe ich keine Schalter mit 3 Stellungen gefunden.
Also ich bin mal eben drüber geflogen, also über die Schaltung. Ich nehme mal an das die beiden Schaltungen funktionieren und es geht nur darum die Schaltung miteinander zu verbinden.
Wenn du sagst du willst es über den Stufen-Drehschalter, dann funktioniert es nicht so wie du es willst.
Der Schalter hat nur ein Knebel und du kannst die Positionen nicht getrennt Schalten, schau dir dazu die Datenblattangaben bei Reichelt an. Du brauchst also für das was du willst zwei voneinander getrennte Schalter.
Wenn ich mal deine Idee aufgreifen darf, als Abgleich dafür das ichs richtig verstanden hab. Du willst über einem Schalter auswählen können ob du Strobe, Dauer oder Sound hast und wenn du dies am Laufen hast willst wärend des Betriebs mit einem weiteren Schalter die Farben auswählen können. Also je nach Lust und Laune willst du mal die Weiße flashen lassen, dann die grüne; und mal die blaue im Takt der Musik gehn lassen, oder dann doch wieder die Weiße zur Musik. Es soll also total flexibel sein.
Wenn es so ist, brauchst du dann wirklich zwei der DrehSchalter, müssen aber nicht die 4-poligen sein, es reichen auch 2-poligen.
Warum, weil ich immer auch die Masse zur jeweiligen Schaltung hinzuschalten würde und die nicht benötigte wegschalten. Ist eine Vorsichtsmassnahme um eben störende "Rückkopplungen" und "Rückströme" zu vermeiden.
Hier ein Schaltbild von dem Schalter einmal 2-polig und einmal 4-polig Ich würde bei dem 2-poligen am Pol A die 12V drauf geben und auf C dann die Masse.
Stellung eins Aus, Stellung zwei Strobo, Stellung drei Dauer, Stellung 4 Sound und für jede Stellung würd ich auch nur die jeweilige benötigte Masse durchschalten lassen. Das heisst wie gesagt du brauchst noch mehr Dioden.
Wenn du sagst du willst es über den Stufen-Drehschalter, dann funktioniert es nicht so wie du es willst.
Der Schalter hat nur ein Knebel und du kannst die Positionen nicht getrennt Schalten, schau dir dazu die Datenblattangaben bei Reichelt an. Du brauchst also für das was du willst zwei voneinander getrennte Schalter.
Wenn ich mal deine Idee aufgreifen darf, als Abgleich dafür das ichs richtig verstanden hab. Du willst über einem Schalter auswählen können ob du Strobe, Dauer oder Sound hast und wenn du dies am Laufen hast willst wärend des Betriebs mit einem weiteren Schalter die Farben auswählen können. Also je nach Lust und Laune willst du mal die Weiße flashen lassen, dann die grüne; und mal die blaue im Takt der Musik gehn lassen, oder dann doch wieder die Weiße zur Musik. Es soll also total flexibel sein.
Wenn es so ist, brauchst du dann wirklich zwei der DrehSchalter, müssen aber nicht die 4-poligen sein, es reichen auch 2-poligen.
Warum, weil ich immer auch die Masse zur jeweiligen Schaltung hinzuschalten würde und die nicht benötigte wegschalten. Ist eine Vorsichtsmassnahme um eben störende "Rückkopplungen" und "Rückströme" zu vermeiden.
Hier ein Schaltbild von dem Schalter einmal 2-polig und einmal 4-polig Ich würde bei dem 2-poligen am Pol A die 12V drauf geben und auf C dann die Masse.
Stellung eins Aus, Stellung zwei Strobo, Stellung drei Dauer, Stellung 4 Sound und für jede Stellung würd ich auch nur die jeweilige benötigte Masse durchschalten lassen. Das heisst wie gesagt du brauchst noch mehr Dioden.
kurze Frage zwischendurch, habe hier noch 10 BD137 von meiner letzten Reicheltbestellung rumliegen. Laut Datenblatt hat das Teil nen Current von 1,5A und nen Peak von 2A.
wäre also doch für ne K2 ideal oder? Nebenbei hat sich die Planung der LEDs ein wenig verschoben. Da chris ja jetzt auch die royalblauen k2 bestellt hat werdens also nurnoch K2 sein, aber das tut der Schaltung ja keinen Abbruch.
Achso und dann noch ne Frage wegen den Drehschalter. Habe bei Pollin das hier gefunden.
Würde das Teil in meiner Schaltung funktionieren? Mich verwirrt etwas das 250V~/(2)1A. Würde mir das ding bei den K2 auf dauer abfakeln oder wie? Weil 1A max oder wie hab ich das zu verstehen?
Und zu der Angabe zu den Schaltstellungen:
wäre also doch für ne K2 ideal oder? Nebenbei hat sich die Planung der LEDs ein wenig verschoben. Da chris ja jetzt auch die royalblauen k2 bestellt hat werdens also nurnoch K2 sein, aber das tut der Schaltung ja keinen Abbruch.
Achso und dann noch ne Frage wegen den Drehschalter. Habe bei Pollin das hier gefunden.
Würde das Teil in meiner Schaltung funktionieren? Mich verwirrt etwas das 250V~/(2)1A. Würde mir das ding bei den K2 auf dauer abfakeln oder wie? Weil 1A max oder wie hab ich das zu verstehen?
Und zu der Angabe zu den Schaltstellungen:
Heißt das ich könnte an 1 und 2 den Eingang legen und hätte dann 3,5 und 9 als Ausgänge, oder wie?- Stellung 1: Kontakt 2+3 geschlossen, Kontakt 1+6+7 geschlossen
- Stellung 2: Kontakt 2+9 geschlossen, Kontakt 1+6+7 geschlossen
- Stellung 3: Kontakt 1+5/7+6 geschlossen.


